HOME   LIST
‹–   –›

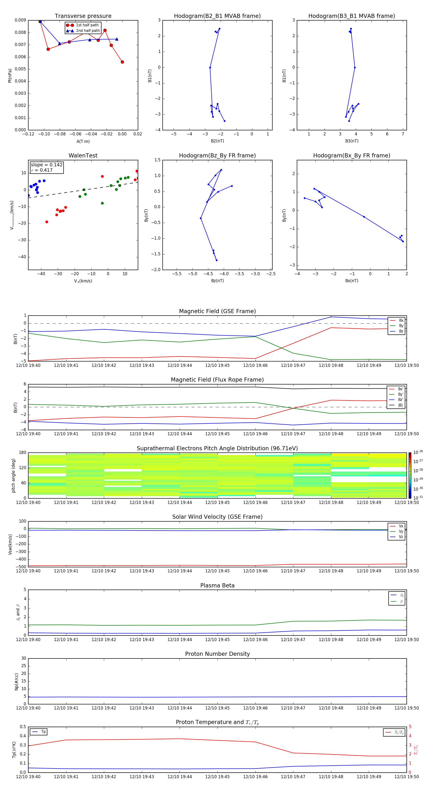
Flux Rope in 2014

Flux Rope Event 2014-12-10 19:40 ~ 2014-12-10 19:50 (11 minutes)


plot