HOME   LIST
‹–   –›

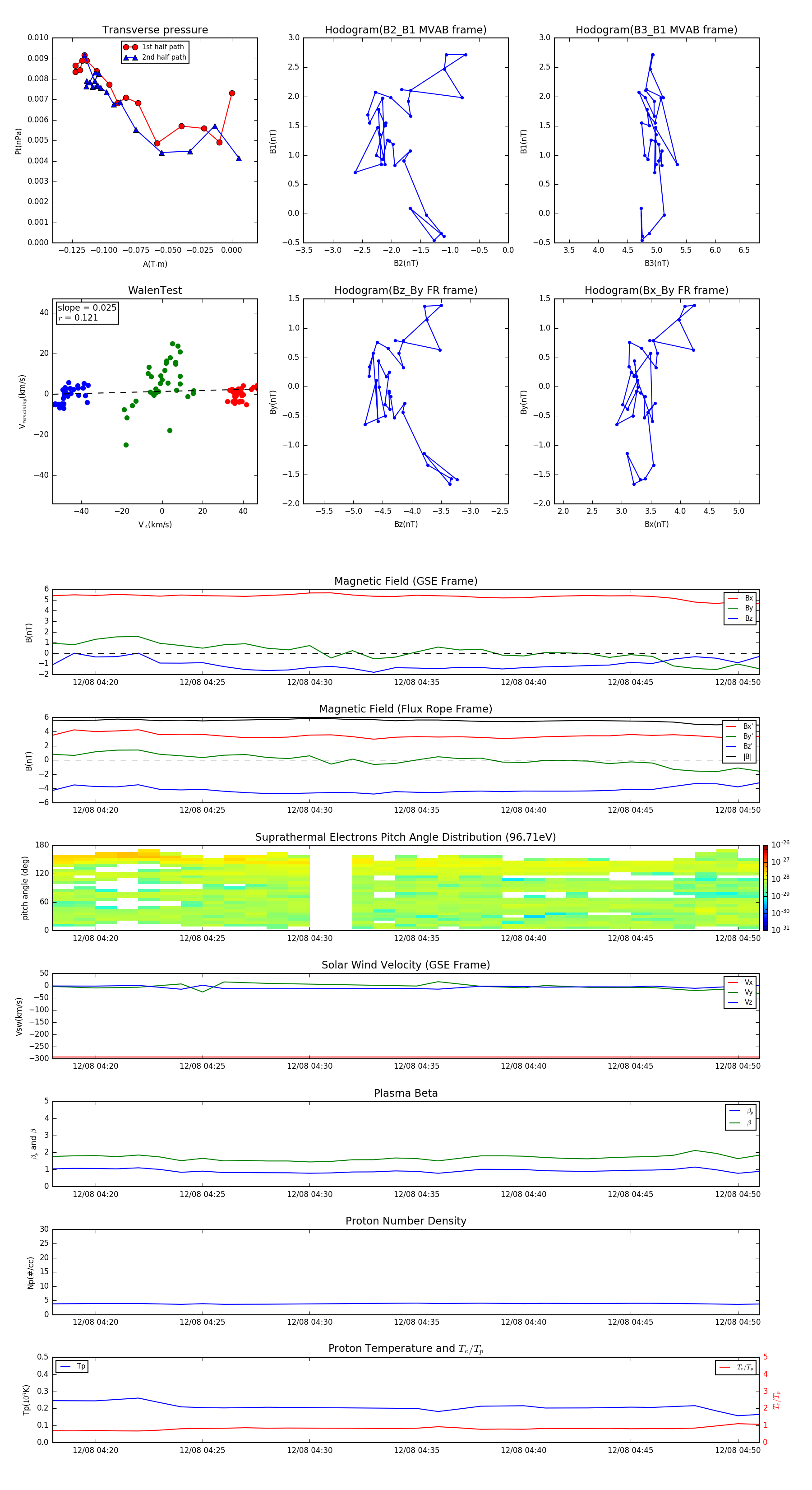
Flux Rope in 2014

Flux Rope Event 2014-12-08 04:18 ~ 2014-12-08 04:51 (34 minutes)


plot