HOME   LIST
‹–   –›

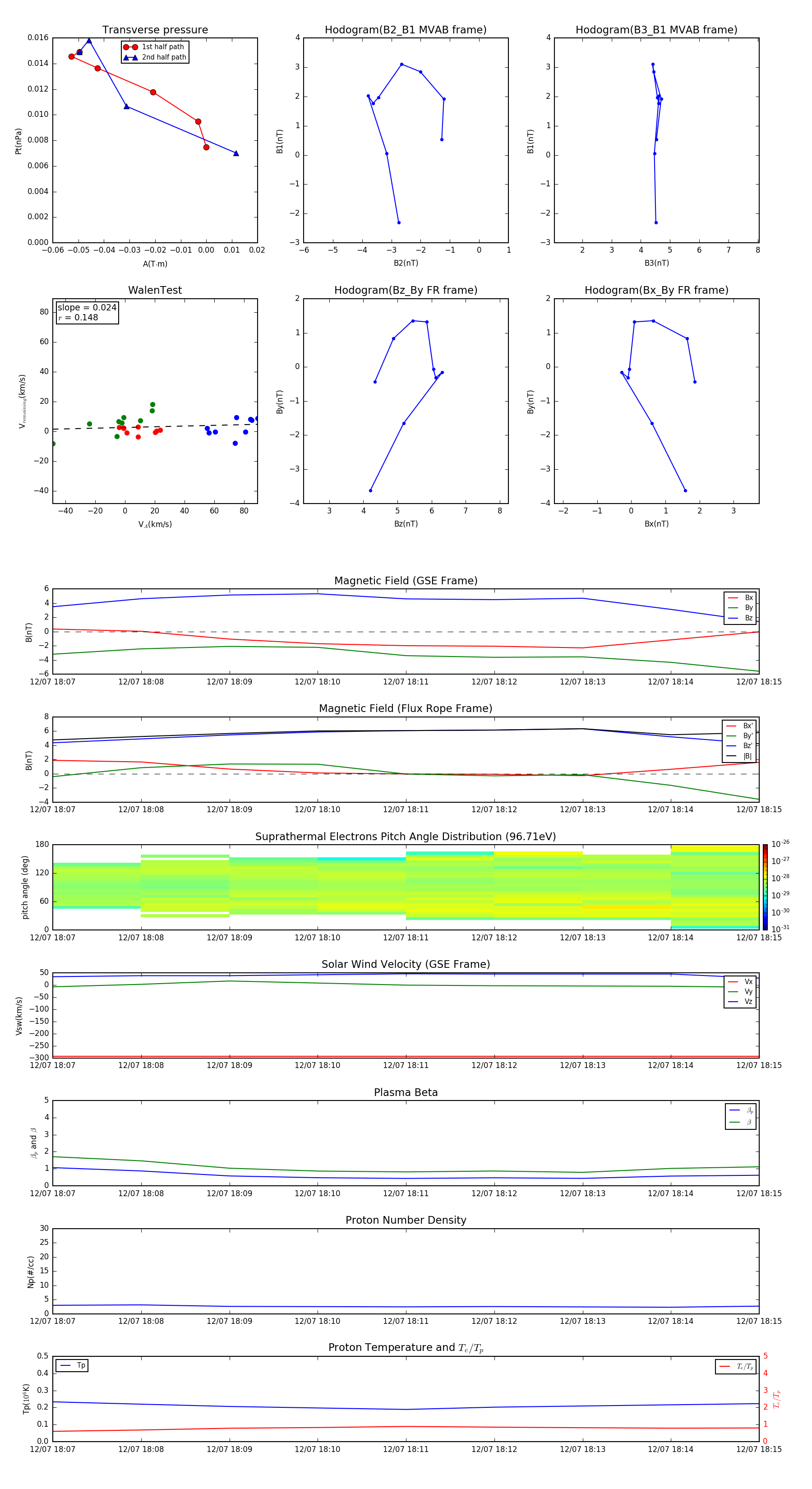
Flux Rope in 2014

Flux Rope Event 2014-12-07 18:07 ~ 2014-12-07 18:15 (9 minutes)


plot