HOME   LIST
‹–   –›

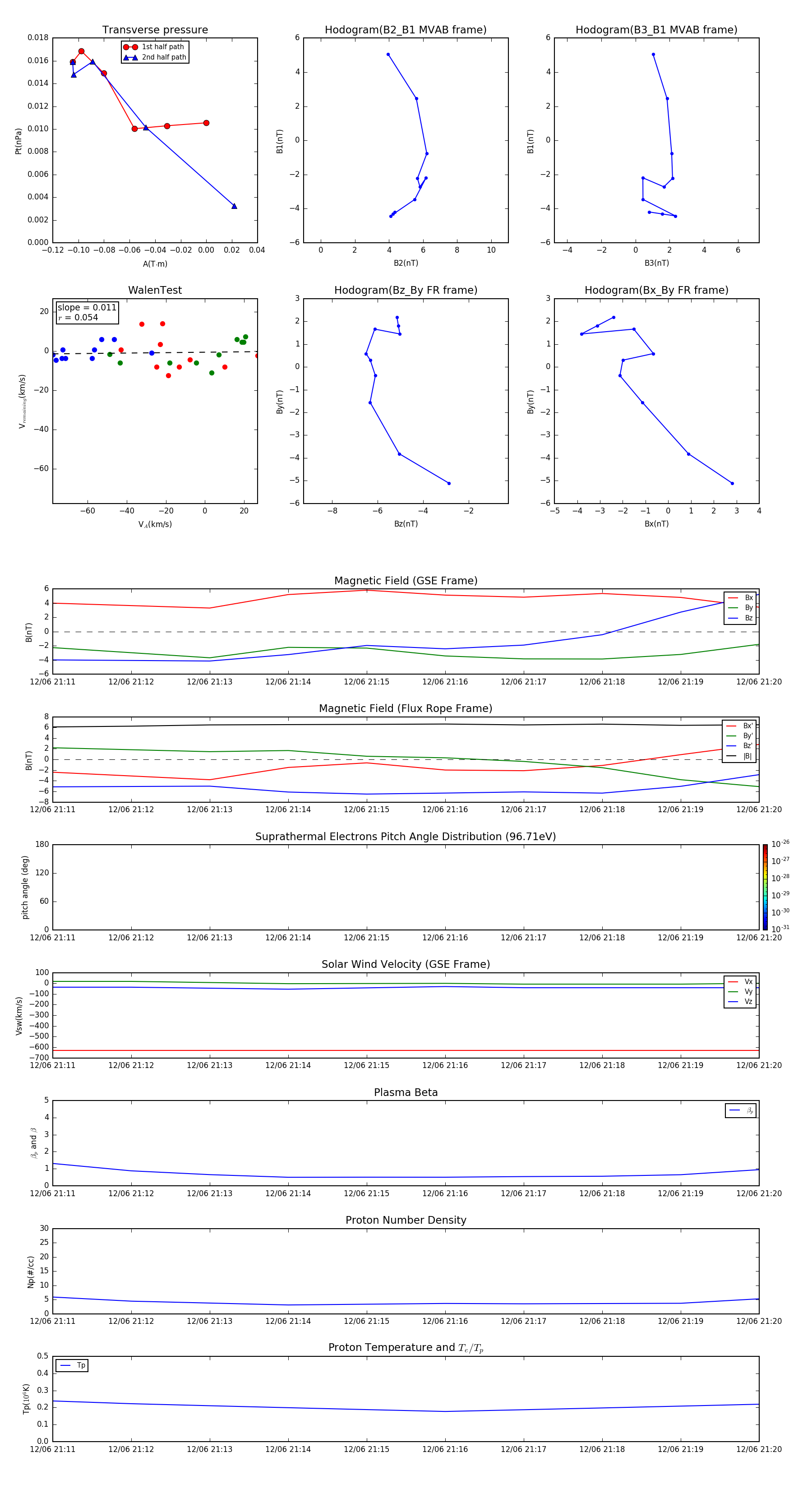
Flux Rope in 2014

Flux Rope Event 2014-12-06 21:11 ~ 2014-12-06 21:20 (10 minutes)


plot