HOME   LIST
‹–   –›

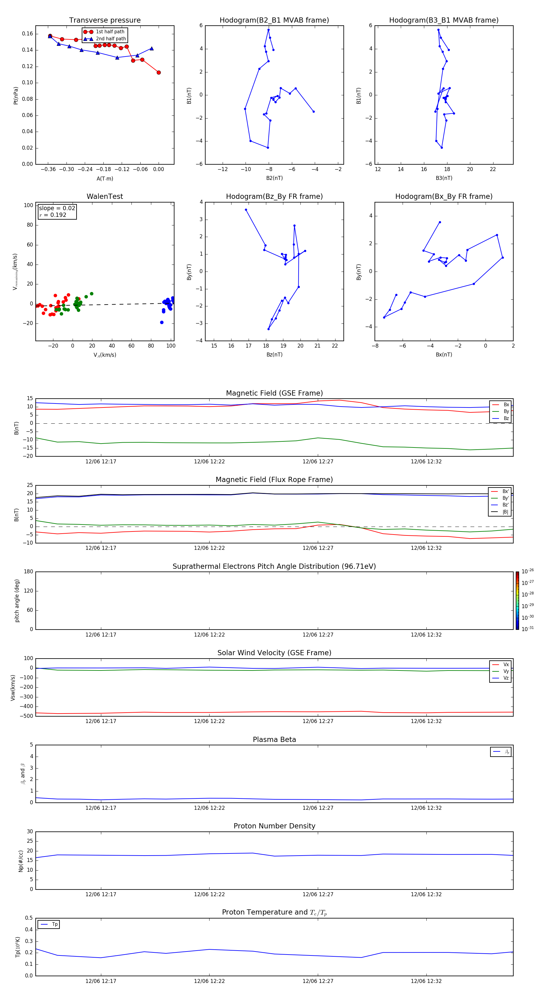
Flux Rope in 2014

Flux Rope Event 2014-12-06 12:14 ~ 2014-12-06 12:36 (23 minutes)


plot