HOME   LIST
‹–   –›

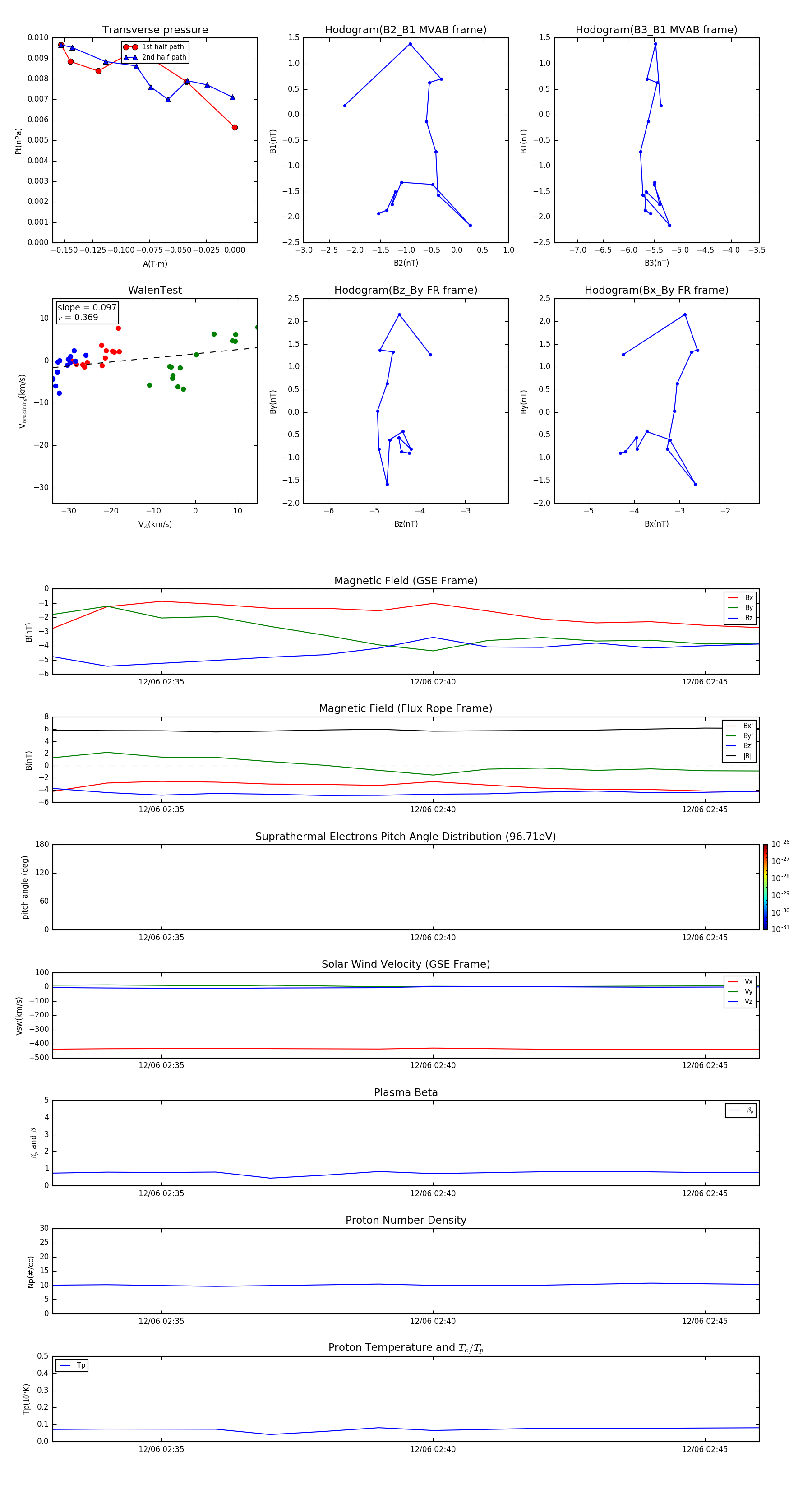
Flux Rope in 2014

Flux Rope Event 2014-12-06 02:33 ~ 2014-12-06 02:46 (14 minutes)


plot