HOME   LIST
‹–   –›

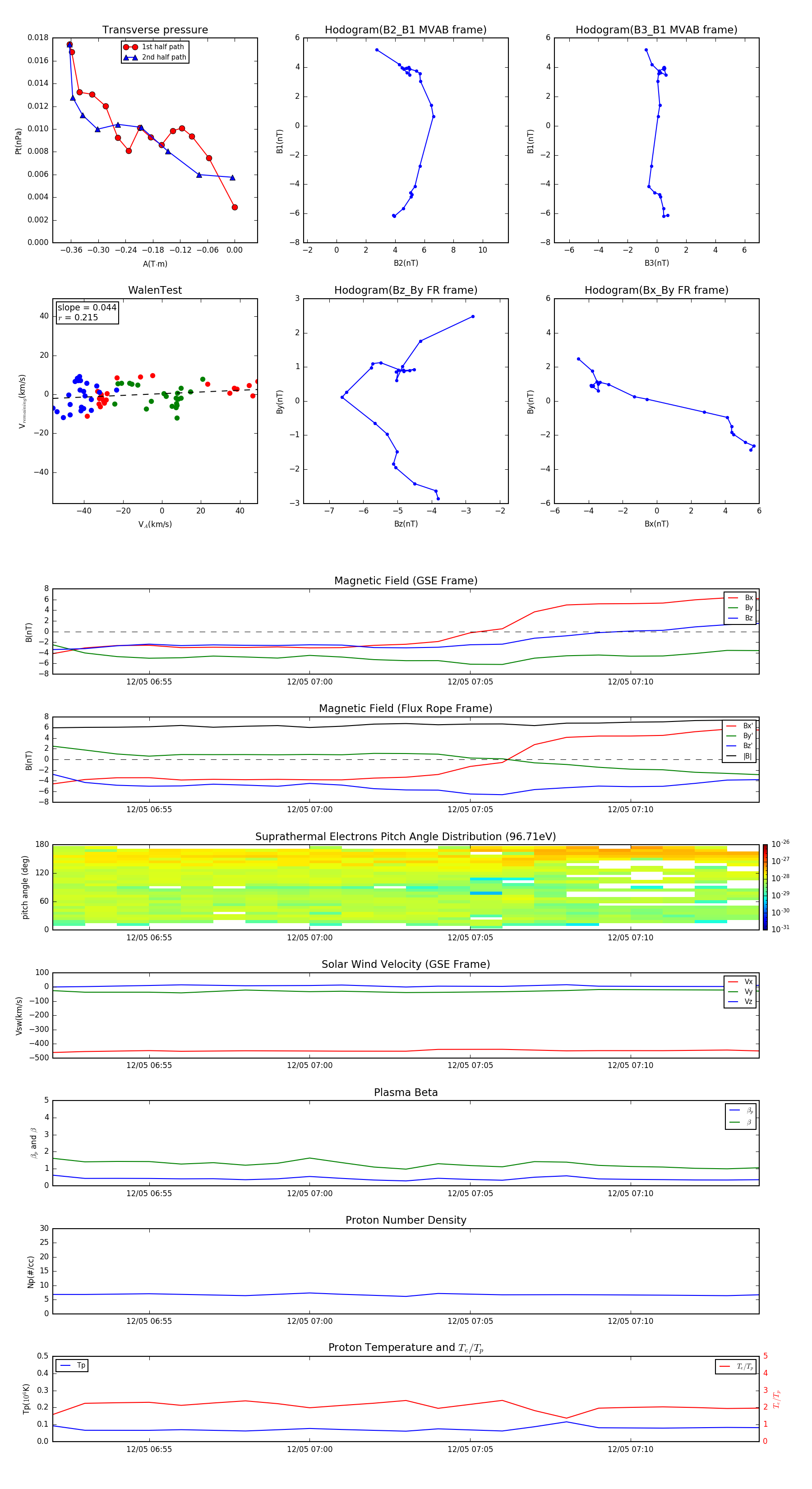
Flux Rope in 2014

Flux Rope Event 2014-12-05 06:52 ~ 2014-12-05 07:14 (23 minutes)


plot