HOME   LIST
‹–   –›

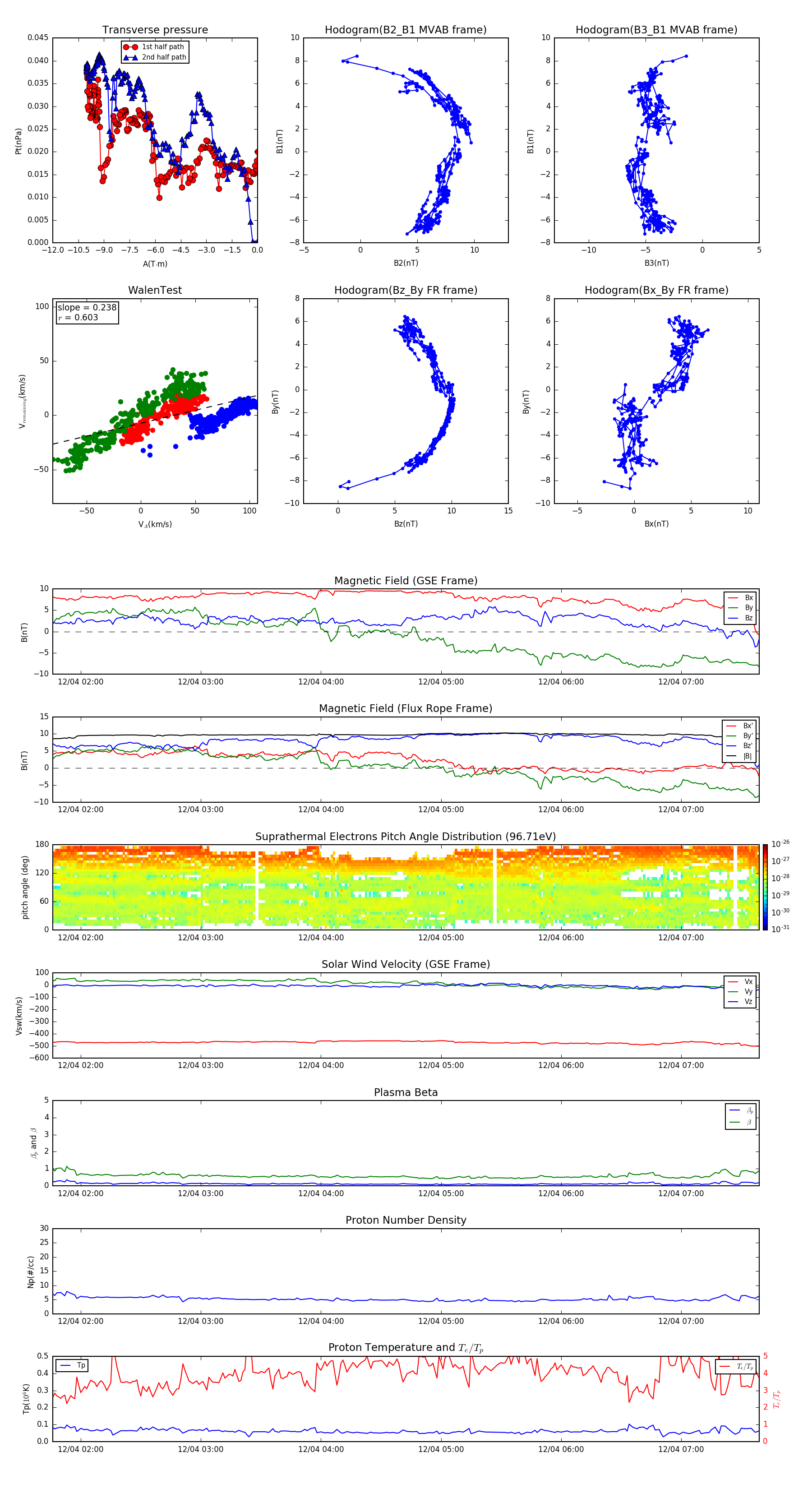
Flux Rope in 2014

Flux Rope Event 2014-12-04 01:46 ~ 2014-12-04 07:39 (354 minutes)


plot