HOME   LIST
‹–   –›

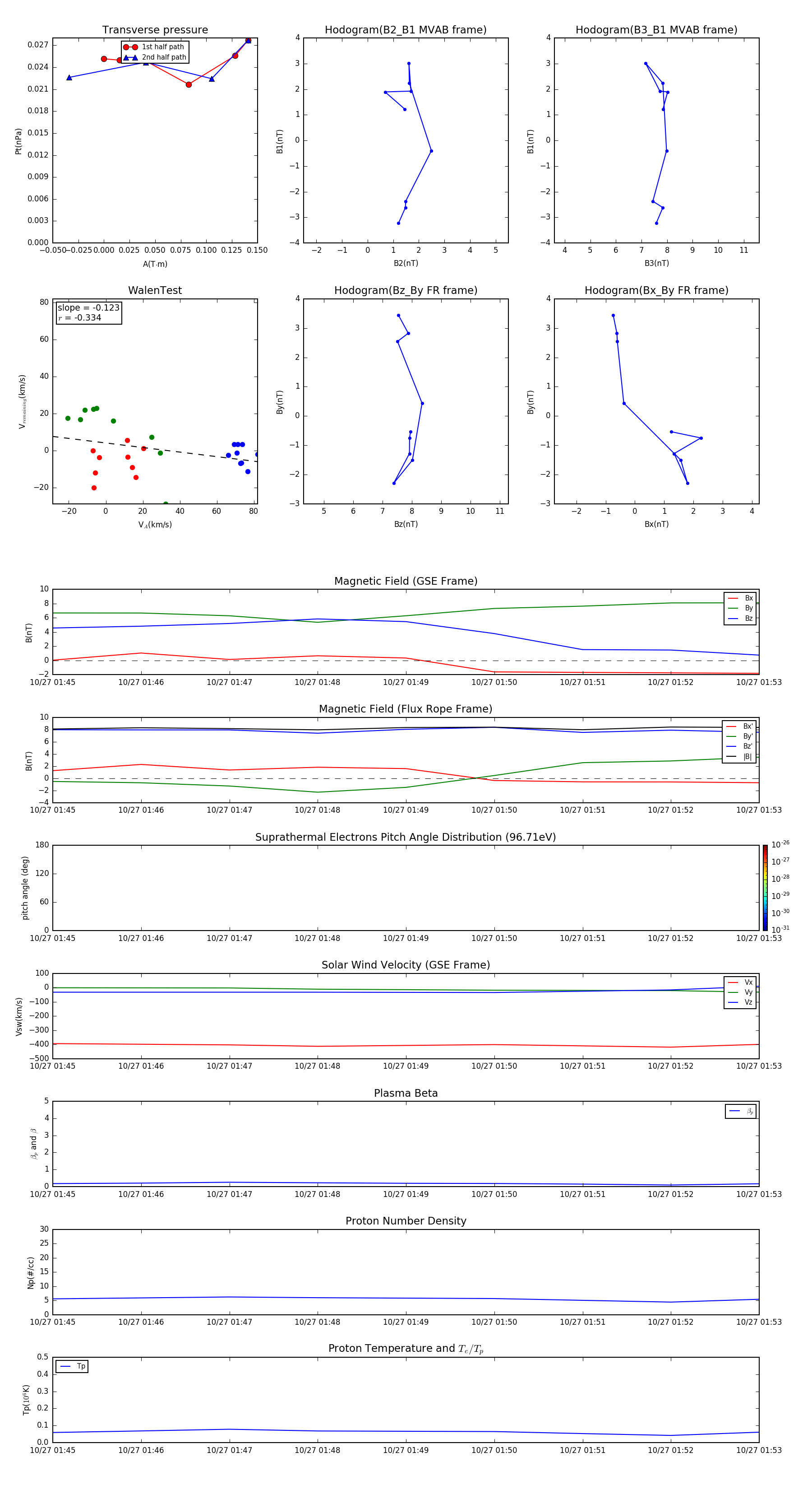
Flux Rope in 2014

Flux Rope Event 2014-10-27 01:45 ~ 2014-10-27 01:53 (9 minutes)


plot