HOME   LIST
‹–   –›

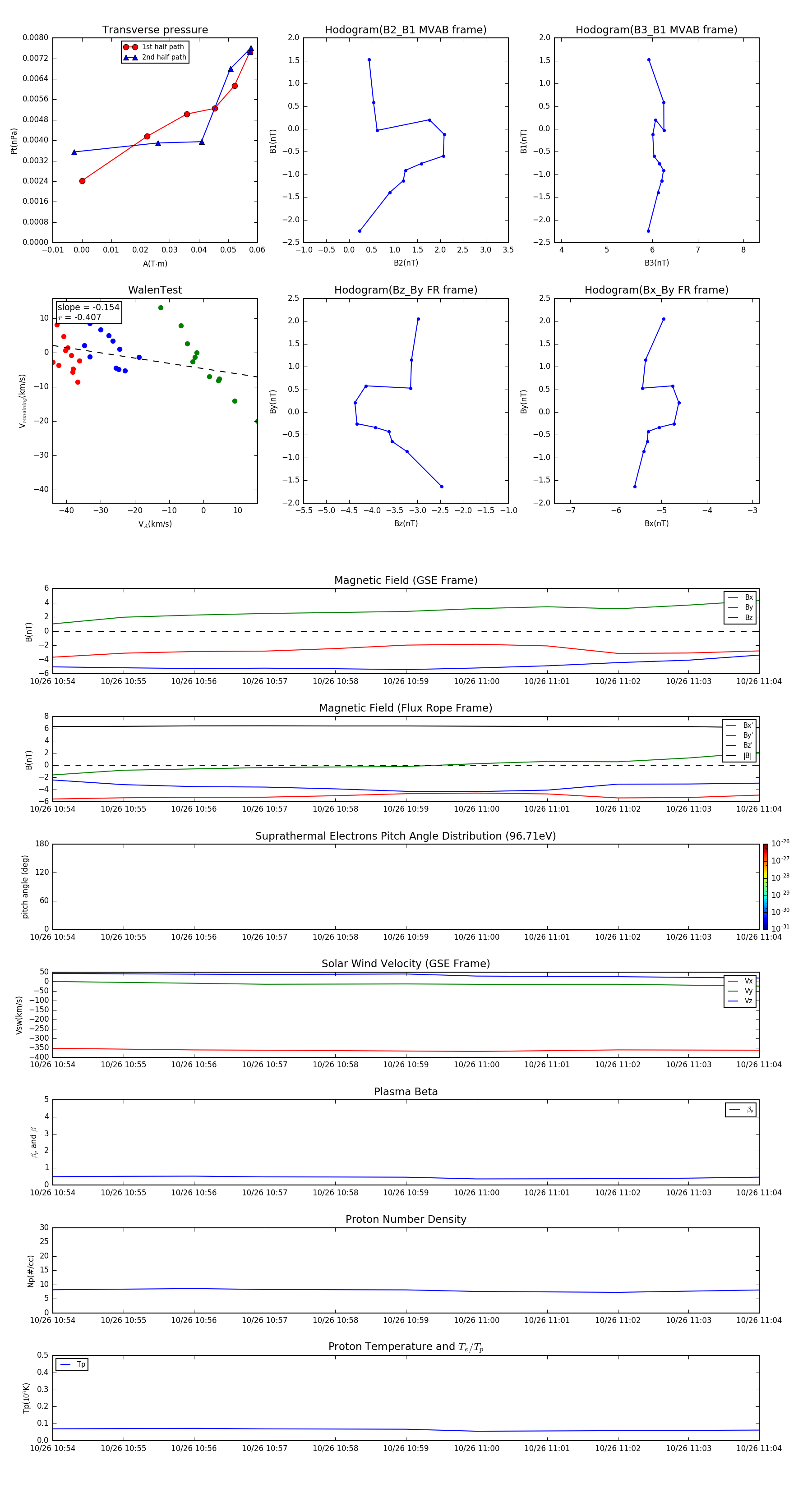
Flux Rope in 2014

Flux Rope Event 2014-10-26 10:54 ~ 2014-10-26 11:04 (11 minutes)


plot