HOME   LIST
‹–   –›

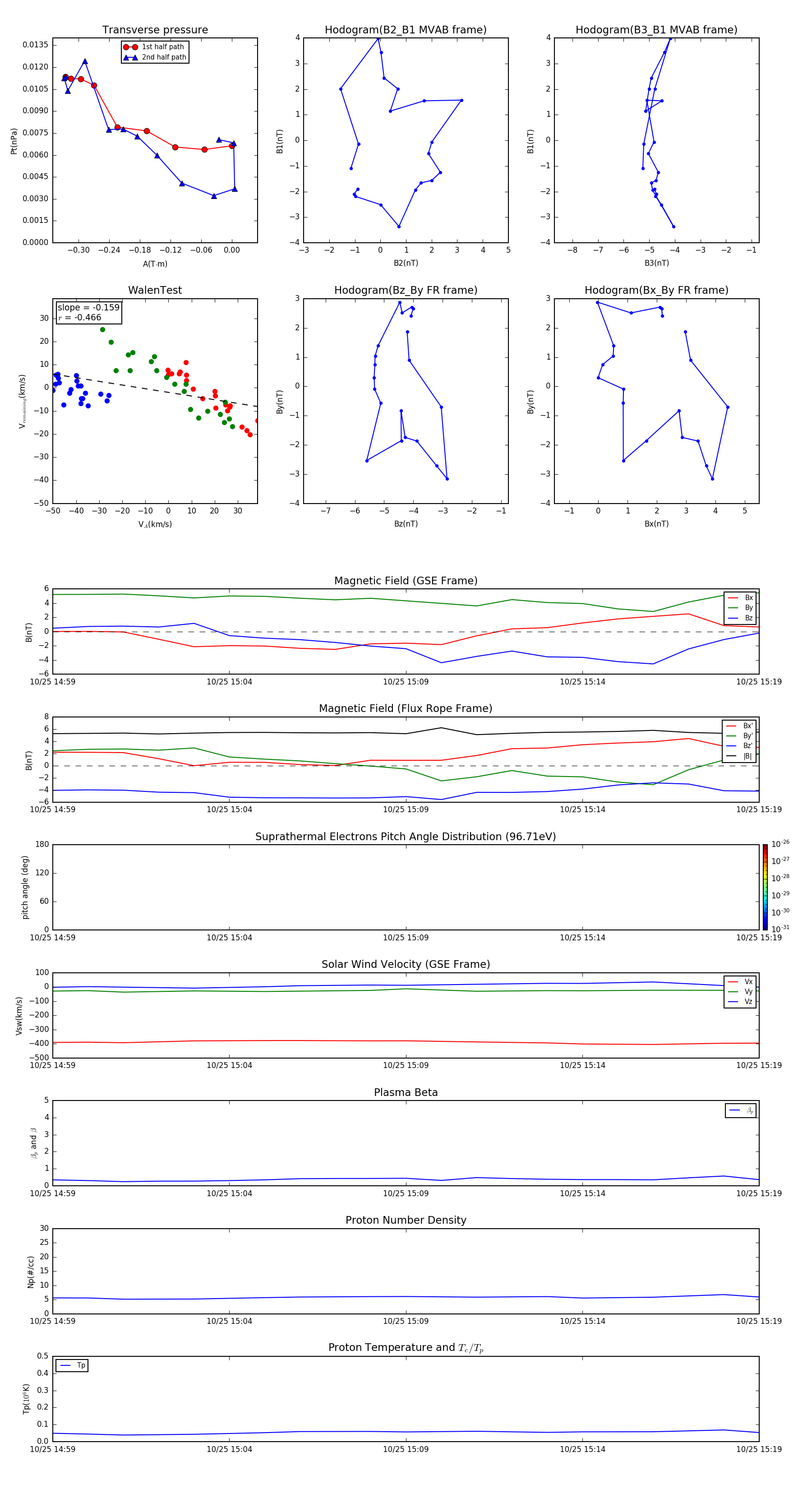
Flux Rope in 2014

Flux Rope Event 2014-10-25 14:59 ~ 2014-10-25 15:19 (21 minutes)


plot