HOME   LIST
‹–   –›

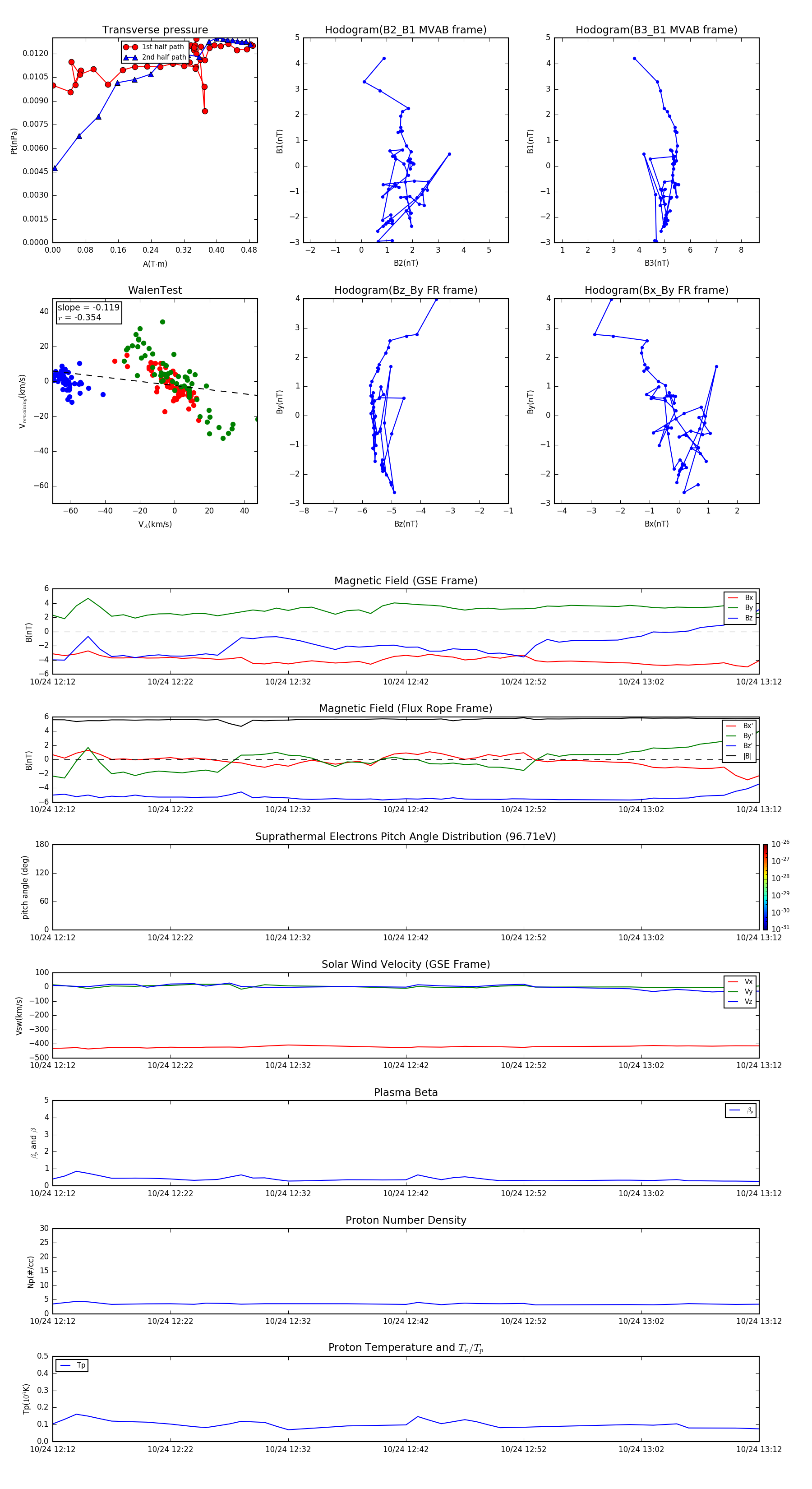
Flux Rope in 2014

Flux Rope Event 2014-10-24 12:12 ~ 2014-10-24 13:12 (61 minutes)


plot