HOME   LIST
‹–   –›

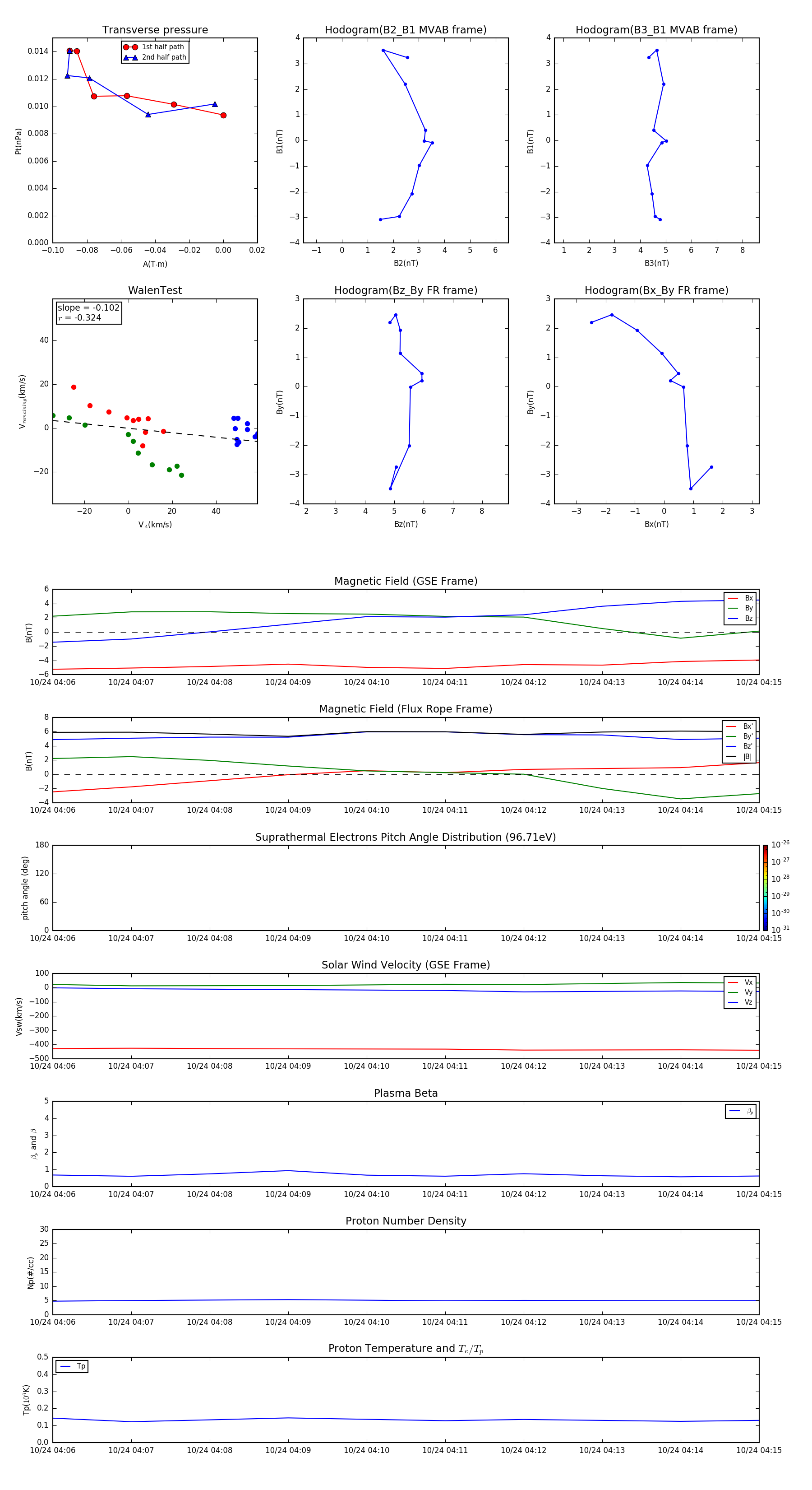
Flux Rope in 2014

Flux Rope Event 2014-10-24 04:06 ~ 2014-10-24 04:15 (10 minutes)


plot