HOME   LIST
‹–   –›

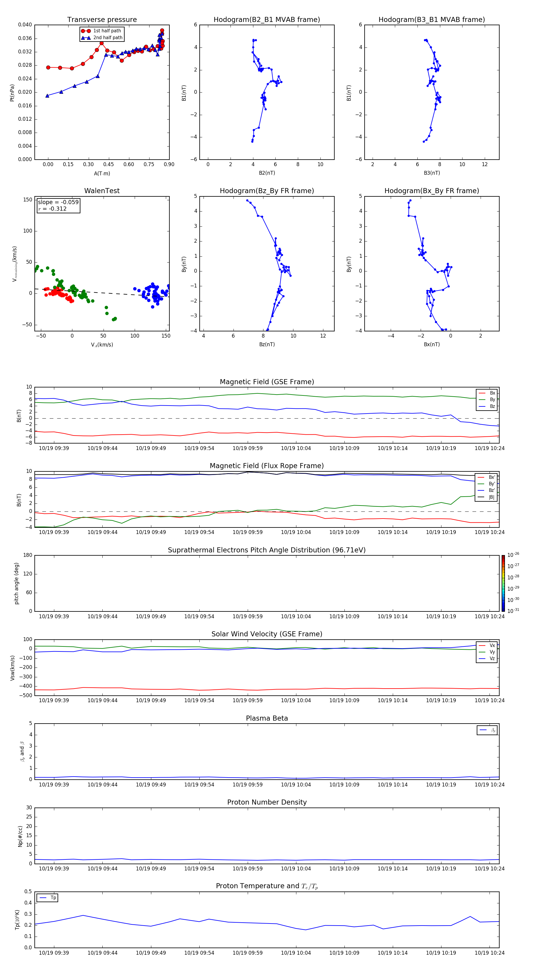
Flux Rope in 2014

Flux Rope Event 2014-10-19 09:37 ~ 2014-10-19 10:25 (49 minutes)


plot