HOME   LIST
‹–   –›

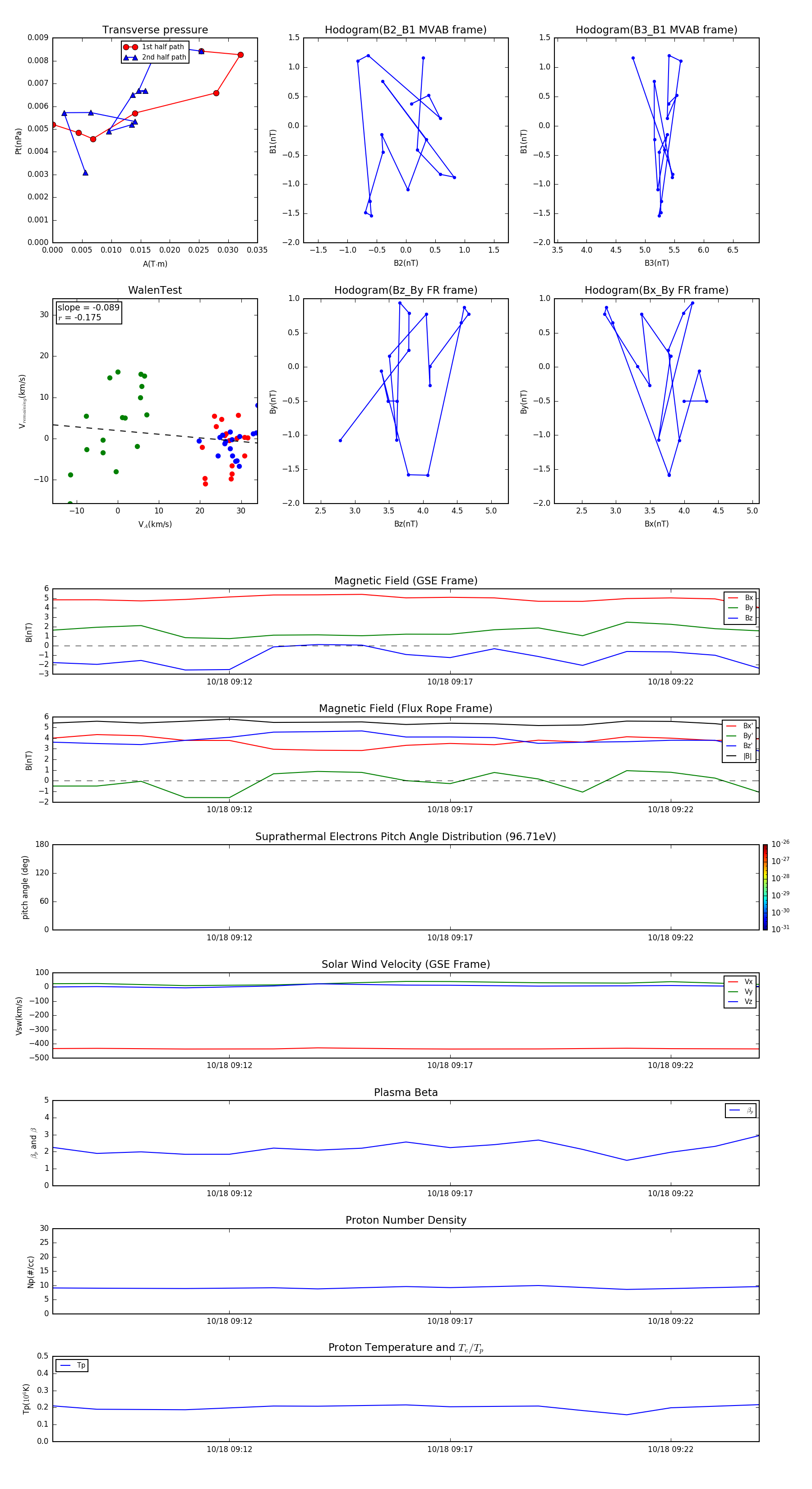
Flux Rope in 2014

Flux Rope Event 2014-10-18 09:08 ~ 2014-10-18 09:24 (17 minutes)


plot