HOME   LIST
‹–   –›

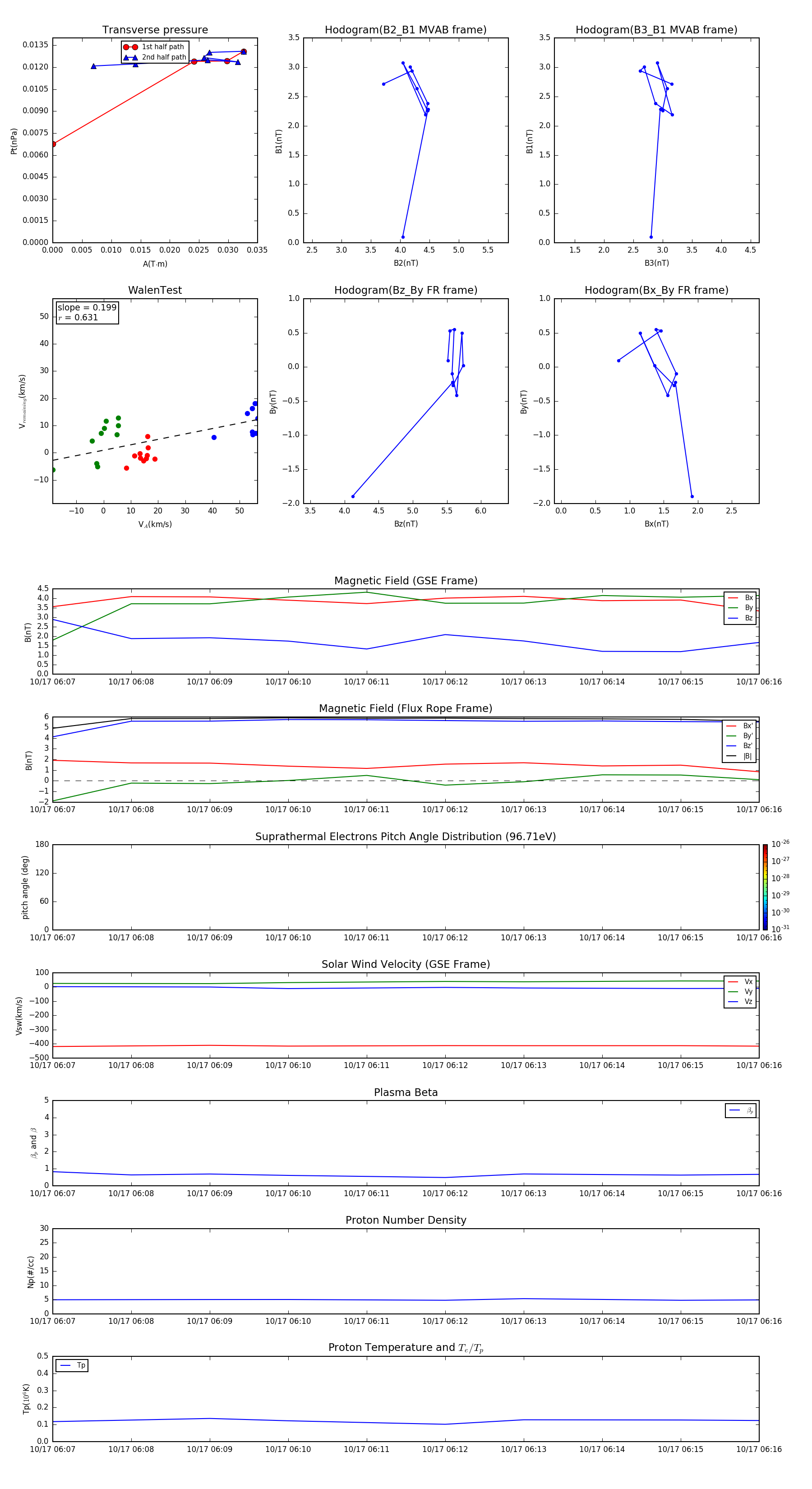
Flux Rope in 2014

Flux Rope Event 2014-10-17 06:07 ~ 2014-10-17 06:16 (10 minutes)


plot