HOME   LIST
‹–   –›

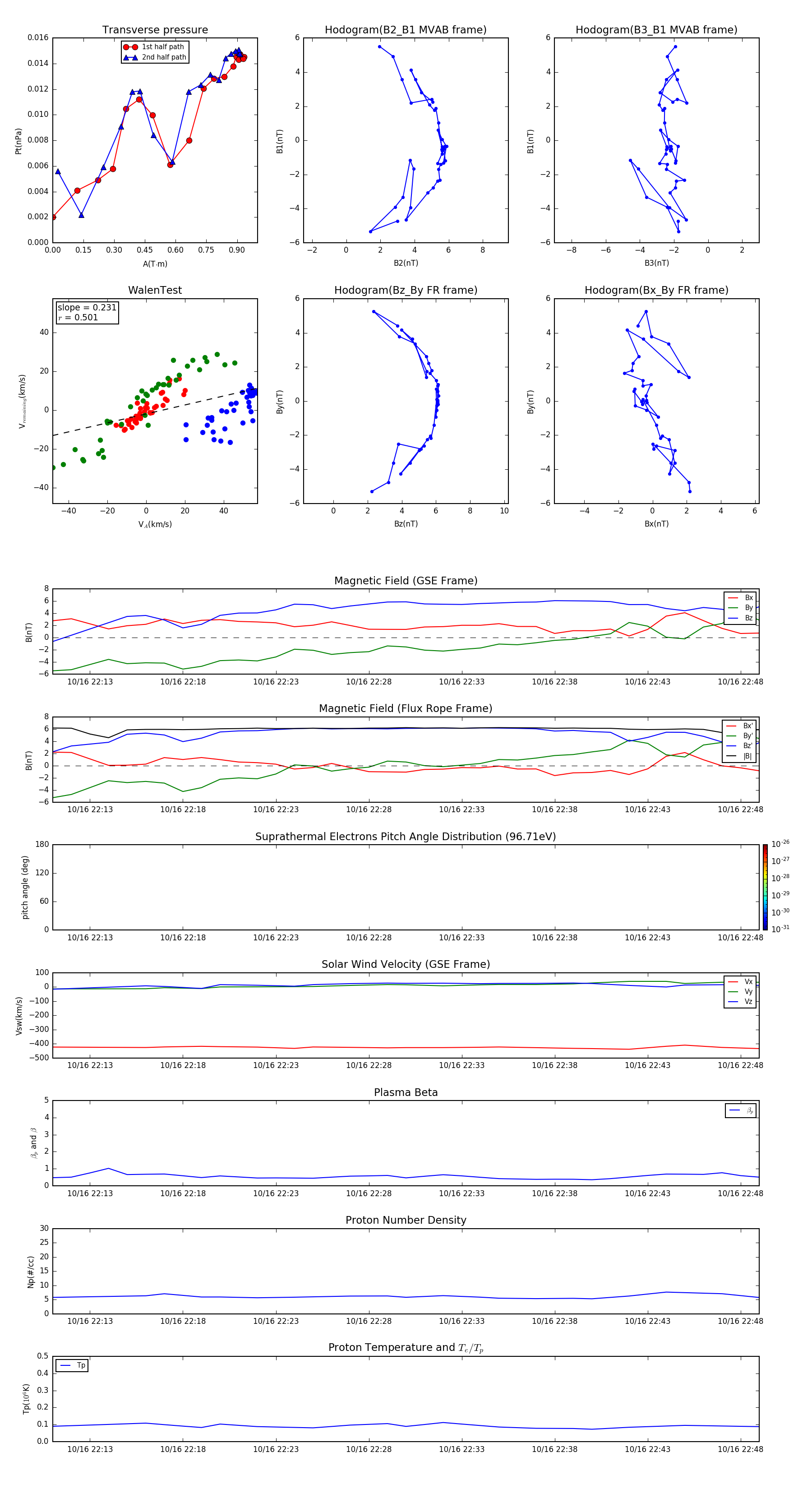
Flux Rope in 2014

Flux Rope Event 2014-10-16 22:11 ~ 2014-10-16 22:49 (39 minutes)


plot