HOME   LIST
‹–   –›

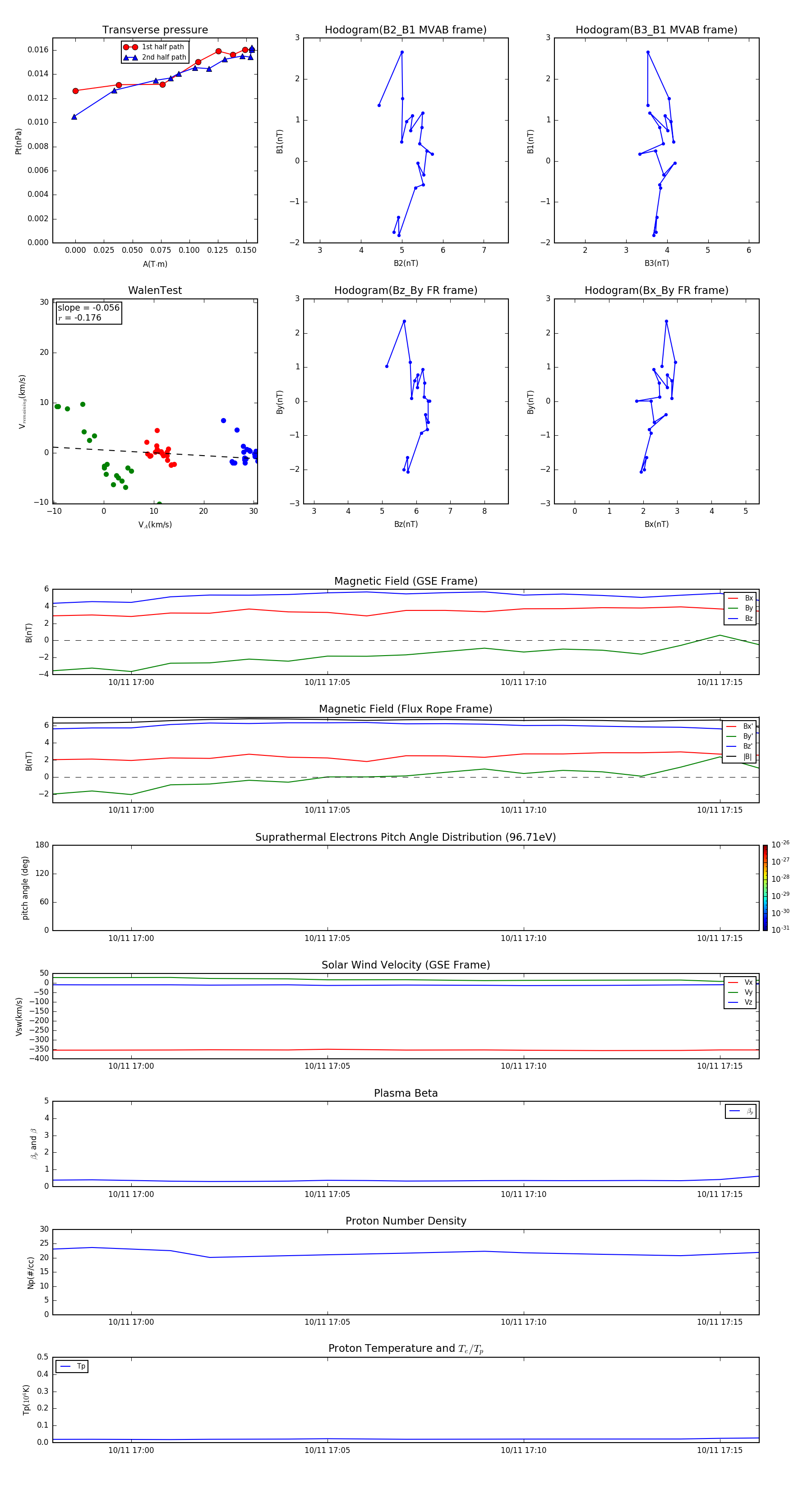
Flux Rope in 2014

Flux Rope Event 2014-10-11 16:58 ~ 2014-10-11 17:16 (19 minutes)


plot