HOME   LIST
‹–   –›

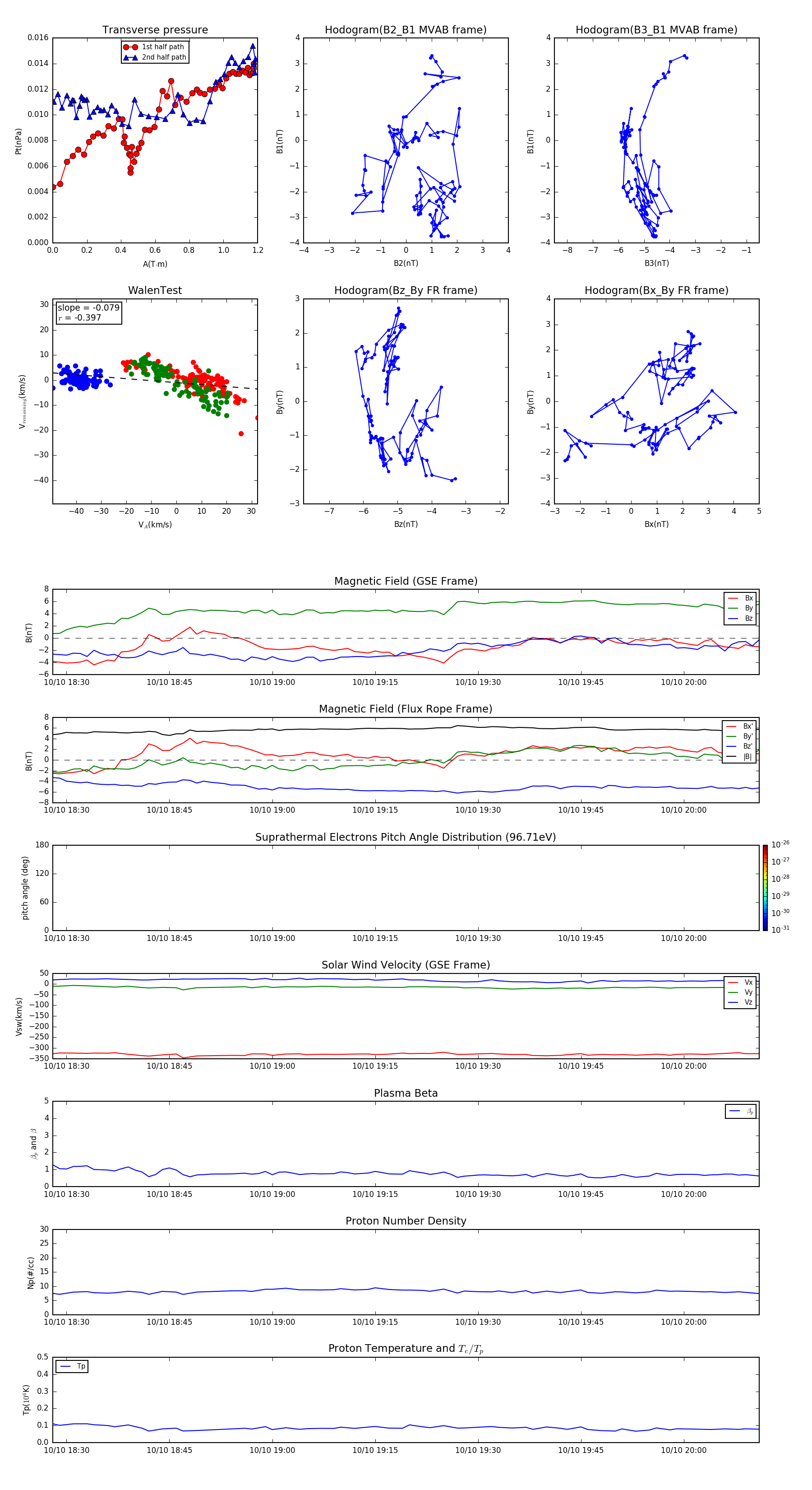
Flux Rope in 2014

Flux Rope Event 2014-10-10 18:28 ~ 2014-10-10 20:11 (104 minutes)


plot