HOME   LIST
‹–   –›

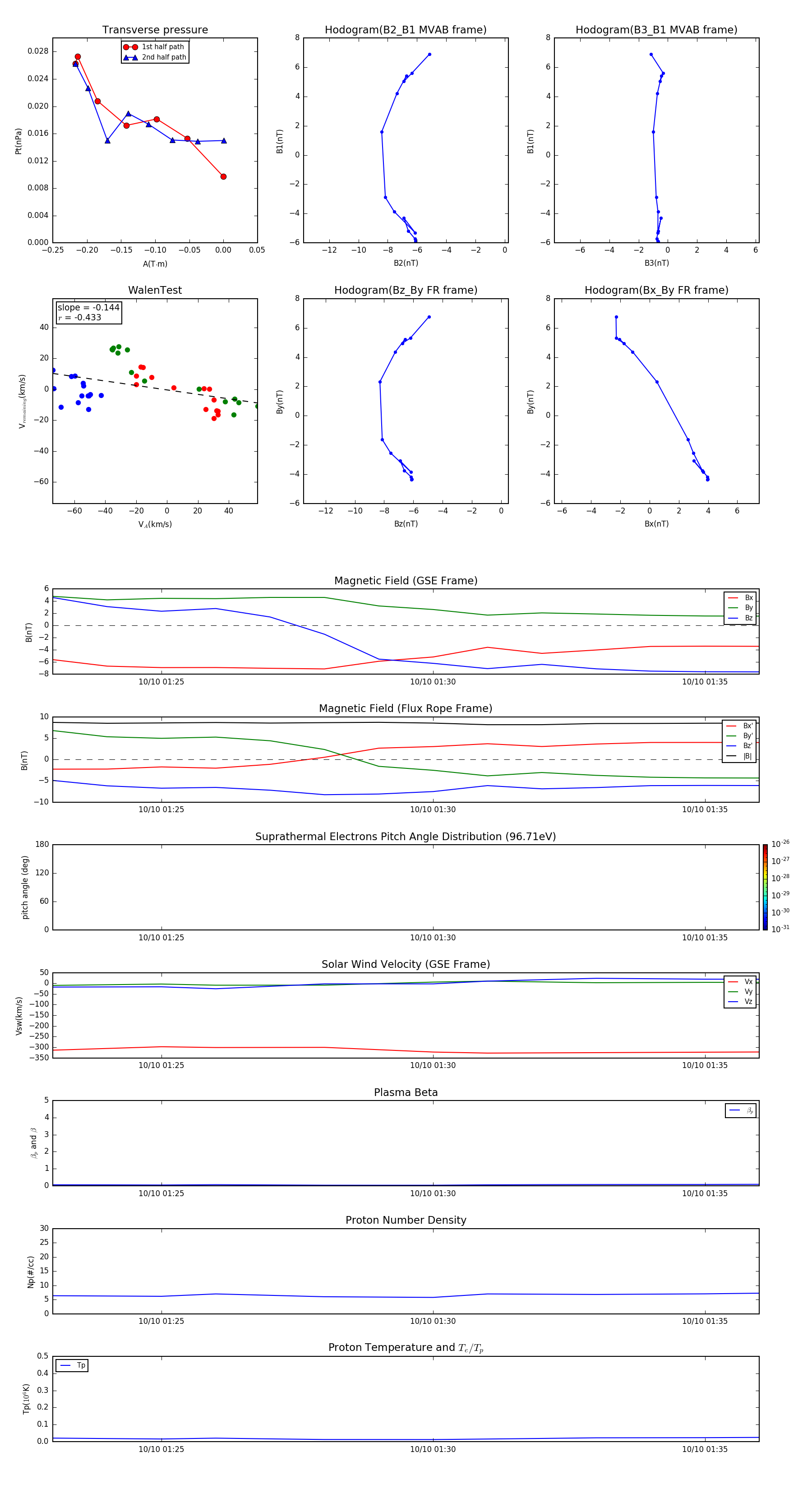
Flux Rope in 2014

Flux Rope Event 2014-10-10 01:23 ~ 2014-10-10 01:36 (14 minutes)


plot