HOME   LIST
‹–   –›

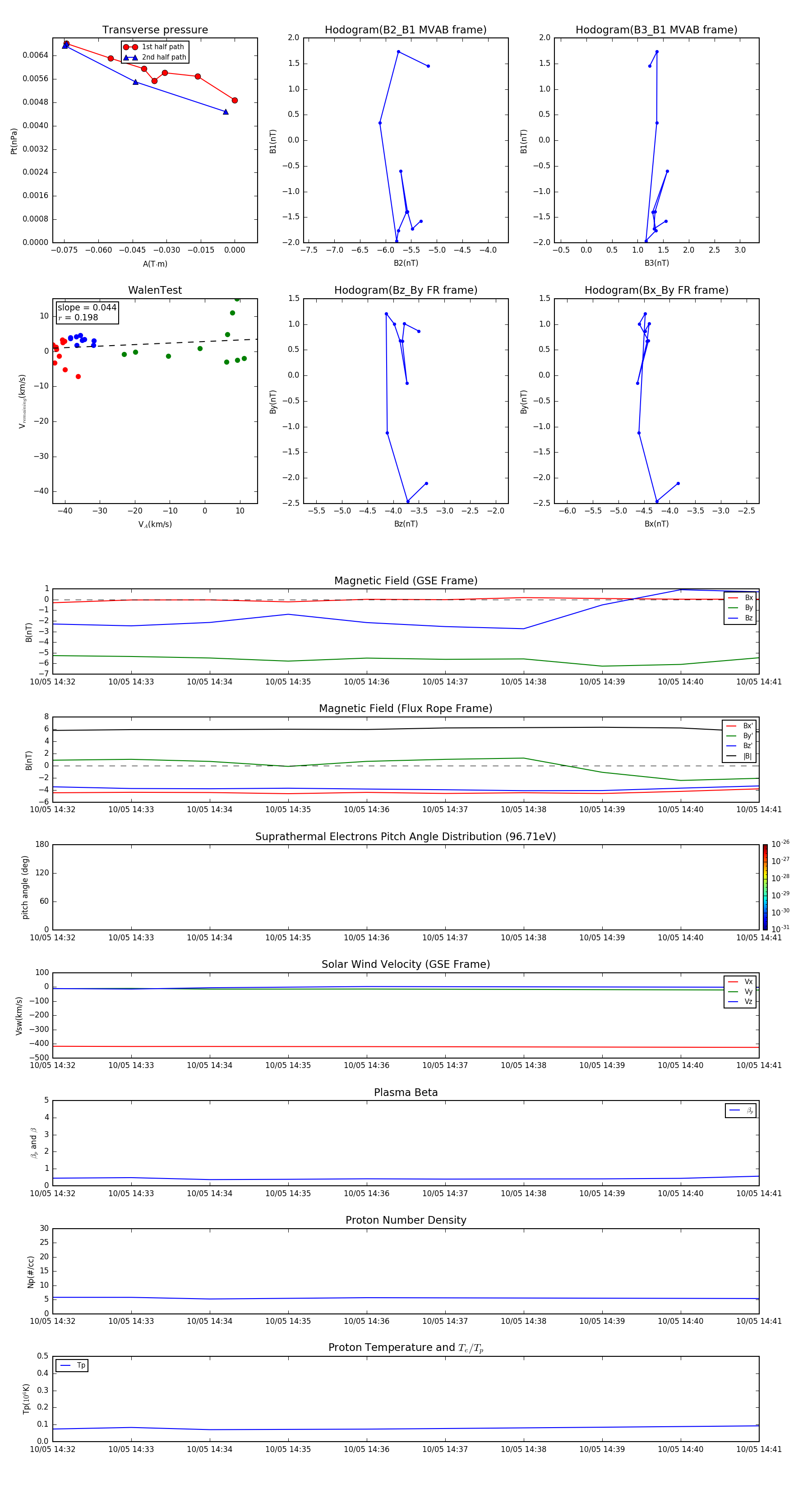
Flux Rope in 2014

Flux Rope Event 2014-10-05 14:32 ~ 2014-10-05 14:41 (10 minutes)


plot