HOME   LIST
‹–   –›

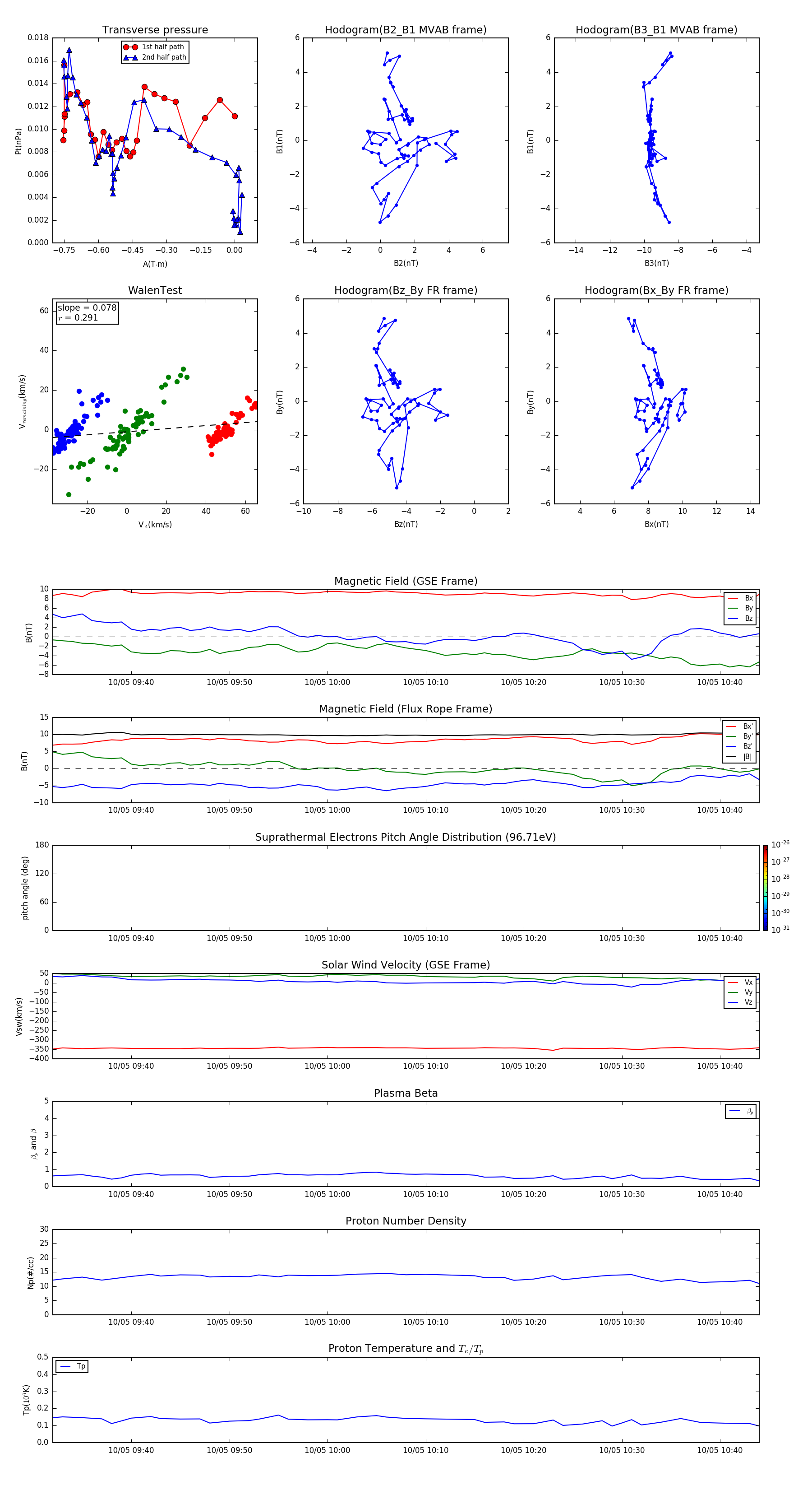
Flux Rope in 2014

Flux Rope Event 2014-10-05 09:32 ~ 2014-10-05 10:44 (73 minutes)


plot