HOME   LIST
‹–   –›

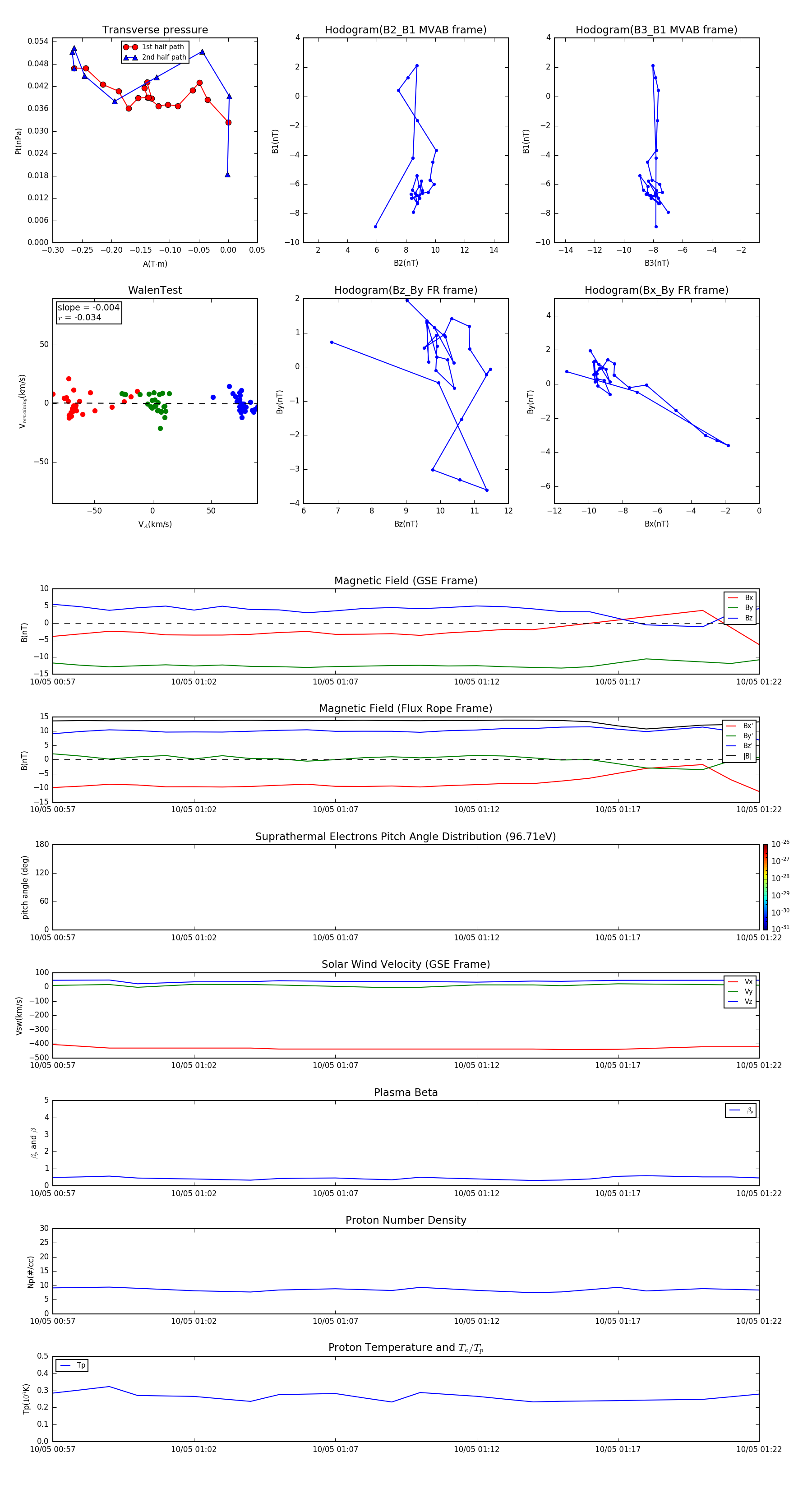
Flux Rope in 2014

Flux Rope Event 2014-10-05 00:57 ~ 2014-10-05 01:22 (26 minutes)


plot