HOME   LIST
‹–   –›

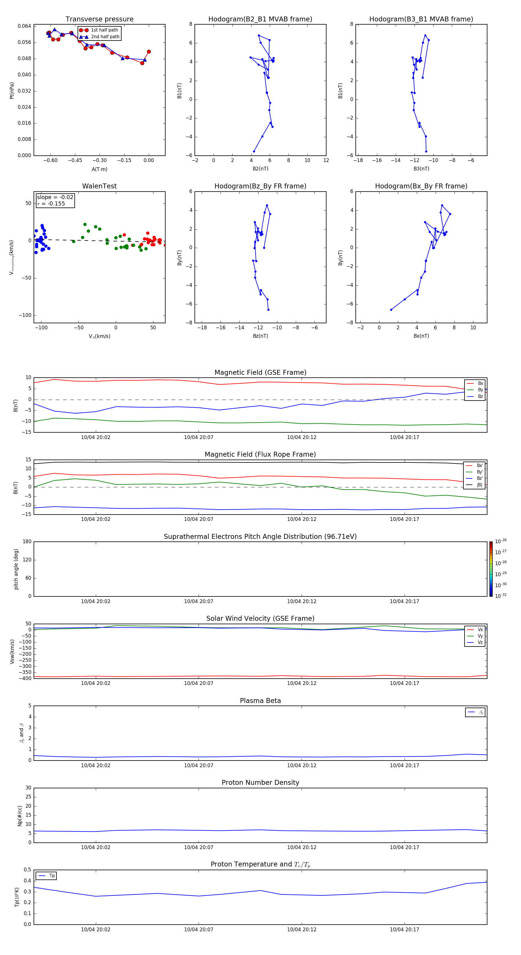
Flux Rope in 2014

Flux Rope Event 2014-10-04 19:59 ~ 2014-10-04 20:21 (23 minutes)


plot