HOME   LIST
‹–   –›

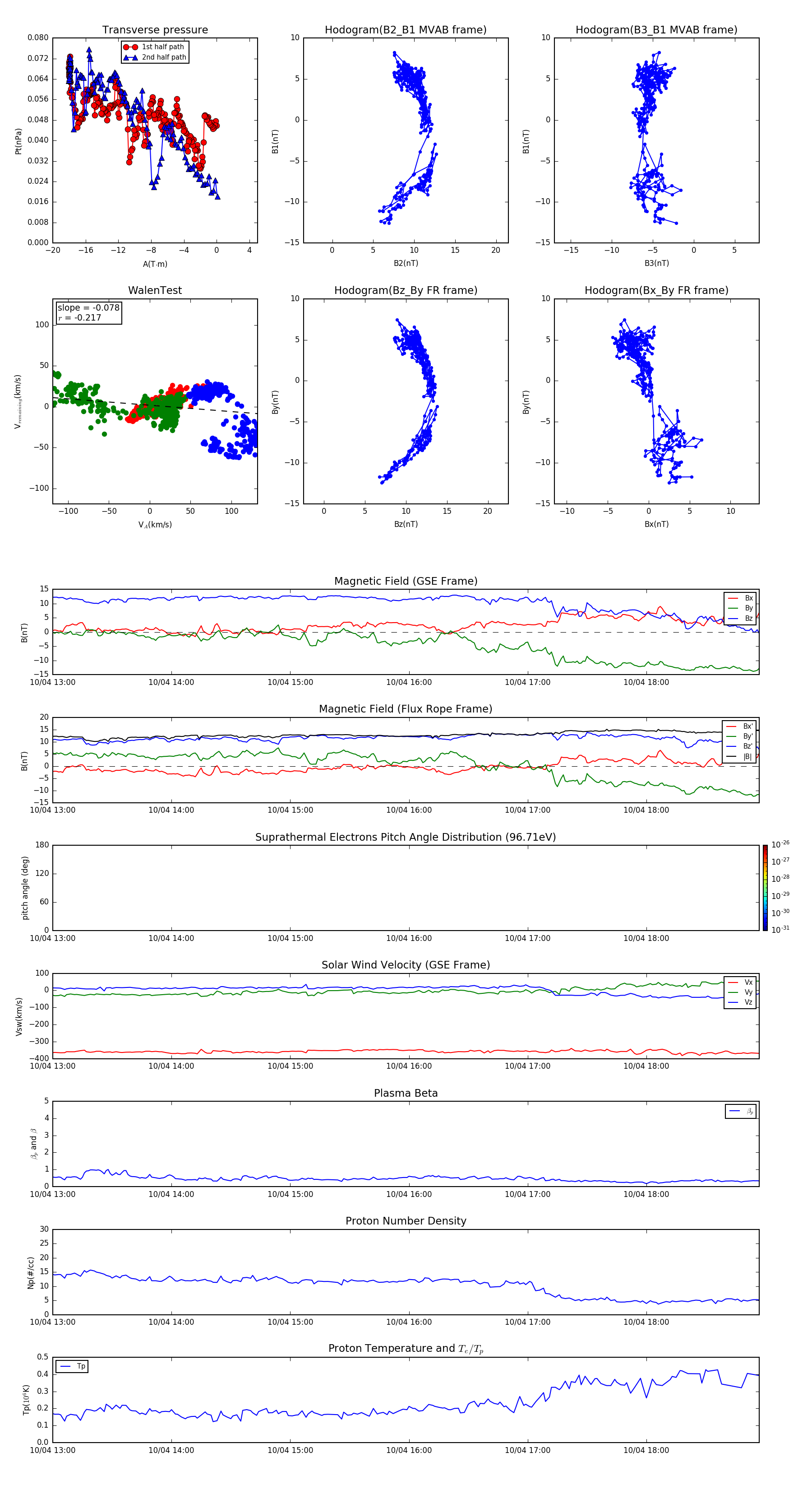
Flux Rope in 2014

Flux Rope Event 2014-10-04 13:00 ~ 2014-10-04 18:57 (358 minutes)


plot