HOME   LIST
‹–   –›

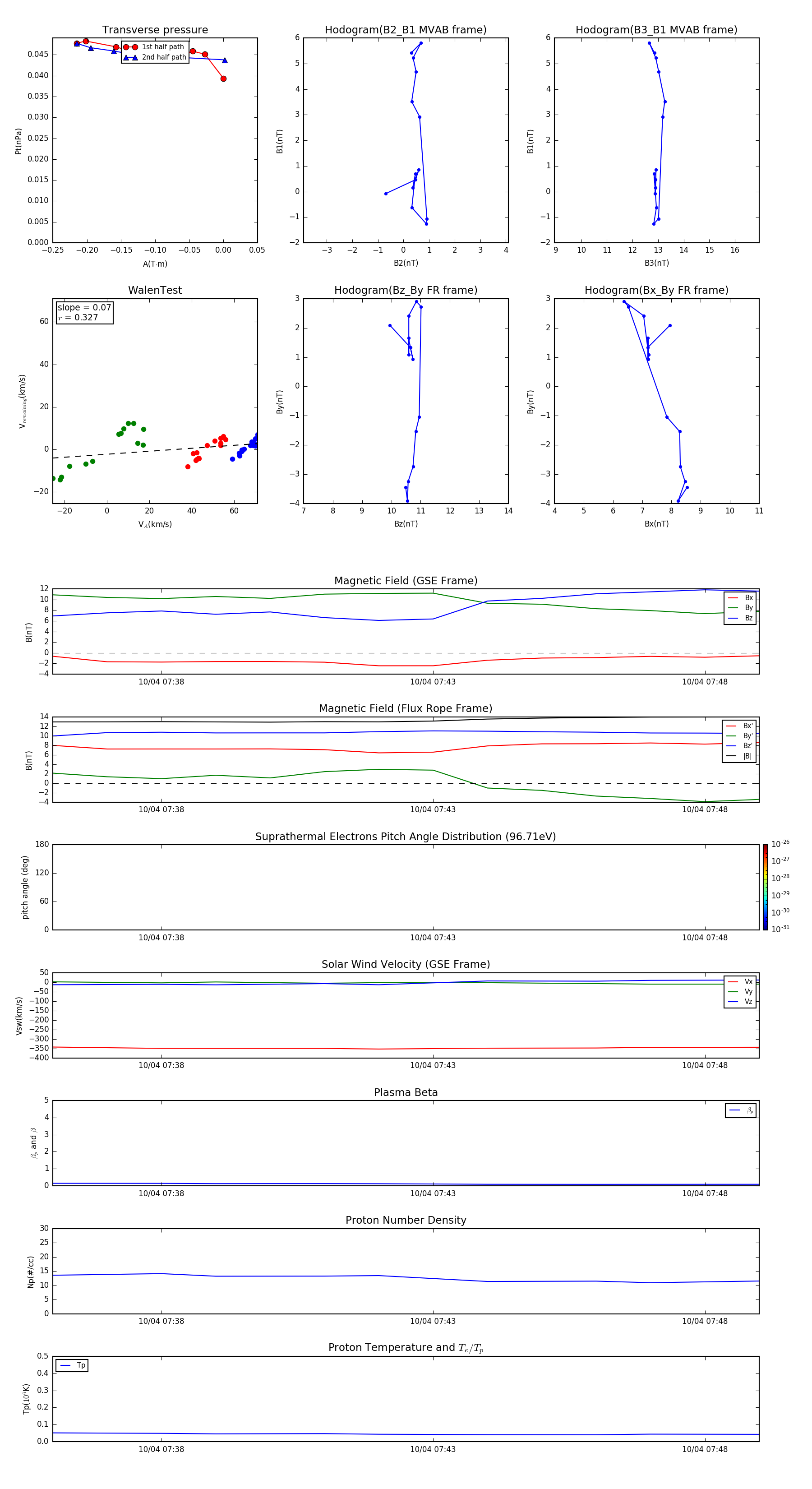
Flux Rope in 2014

Flux Rope Event 2014-10-04 07:36 ~ 2014-10-04 07:49 (14 minutes)


plot