HOME   LIST
‹–   –›

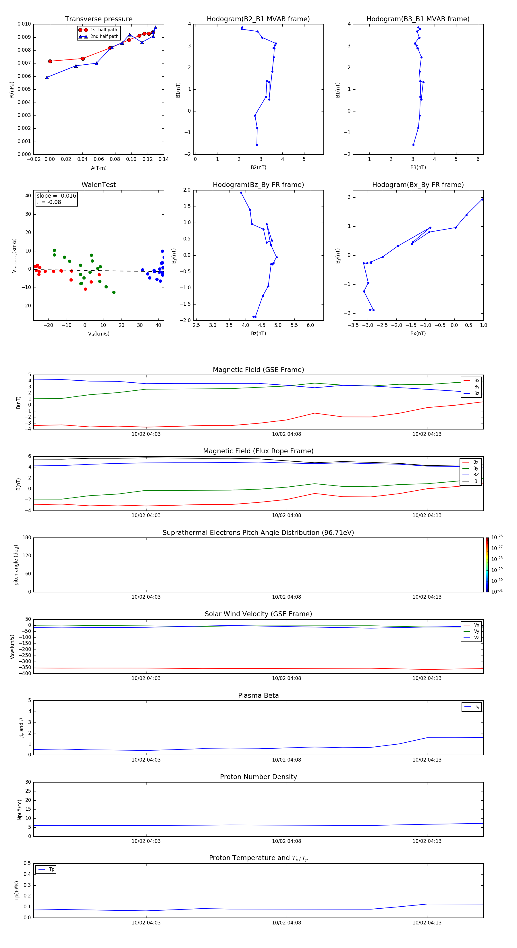
Flux Rope in 2014

Flux Rope Event 2014-10-02 03:59 ~ 2014-10-02 04:15 (17 minutes)


plot