HOME   LIST
‹–   –›

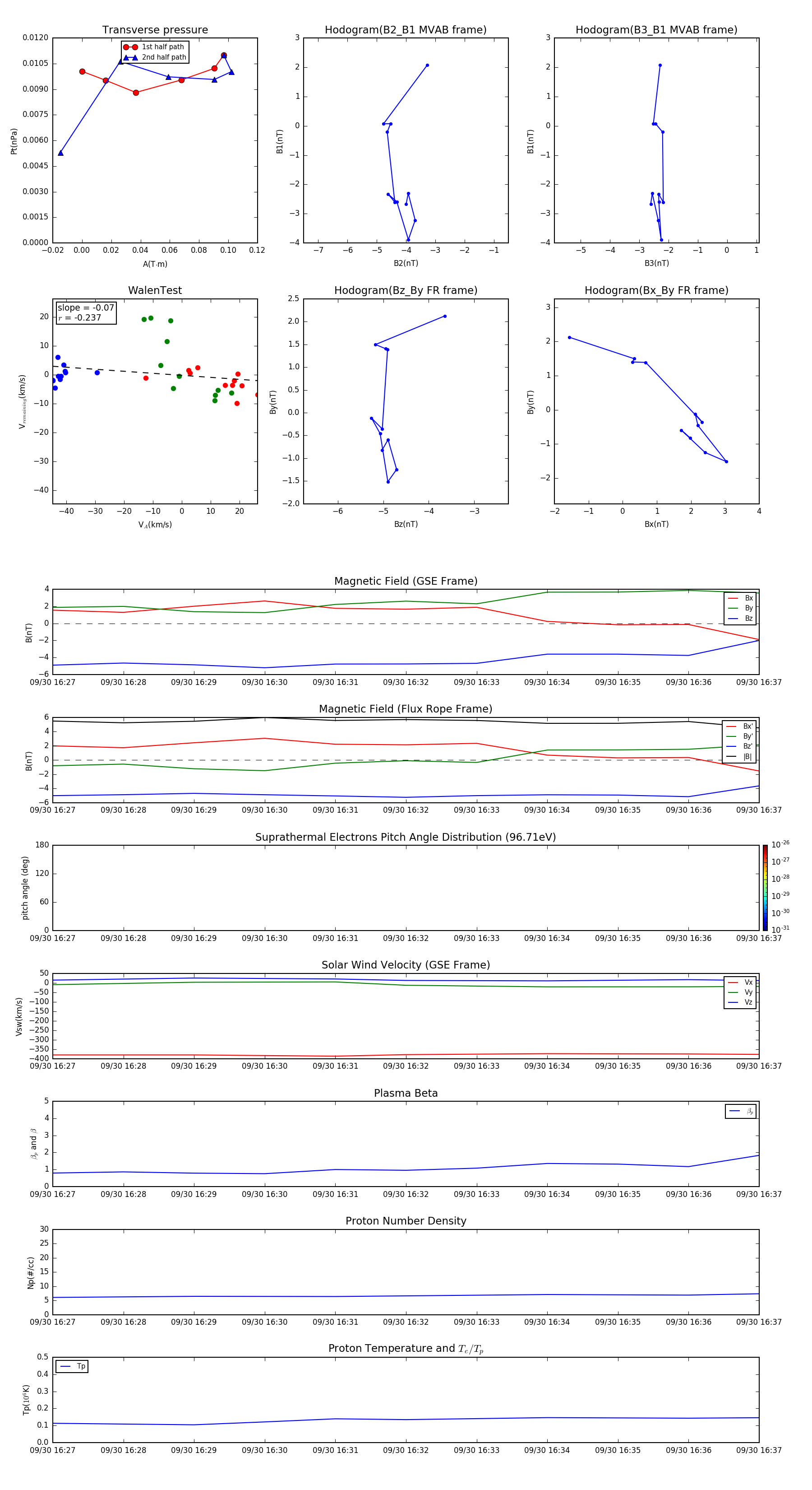
Flux Rope in 2014

Flux Rope Event 2014-09-30 16:27 ~ 2014-09-30 16:37 (11 minutes)


plot