HOME   LIST
‹–   –›

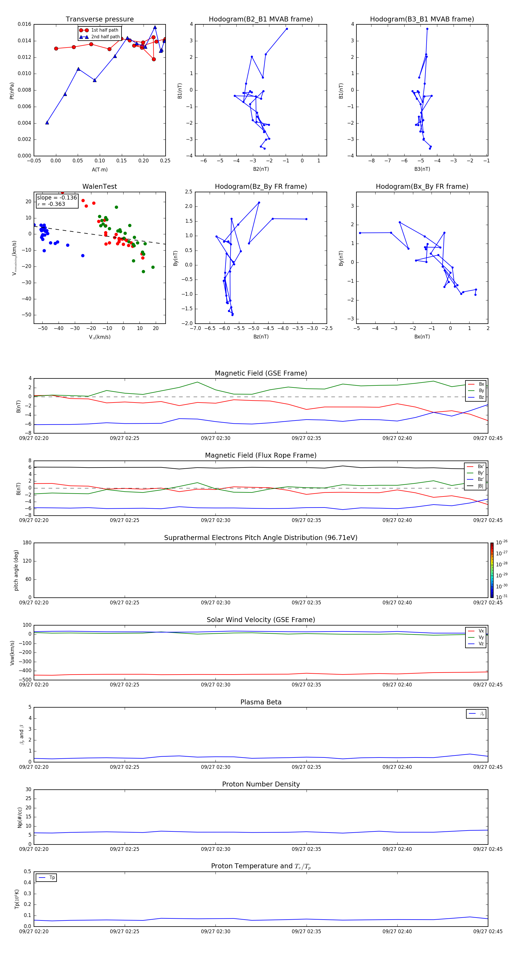
Flux Rope in 2014

Flux Rope Event 2014-09-27 02:20 ~ 2014-09-27 02:45 (26 minutes)


plot