HOME   LIST
‹–   –›

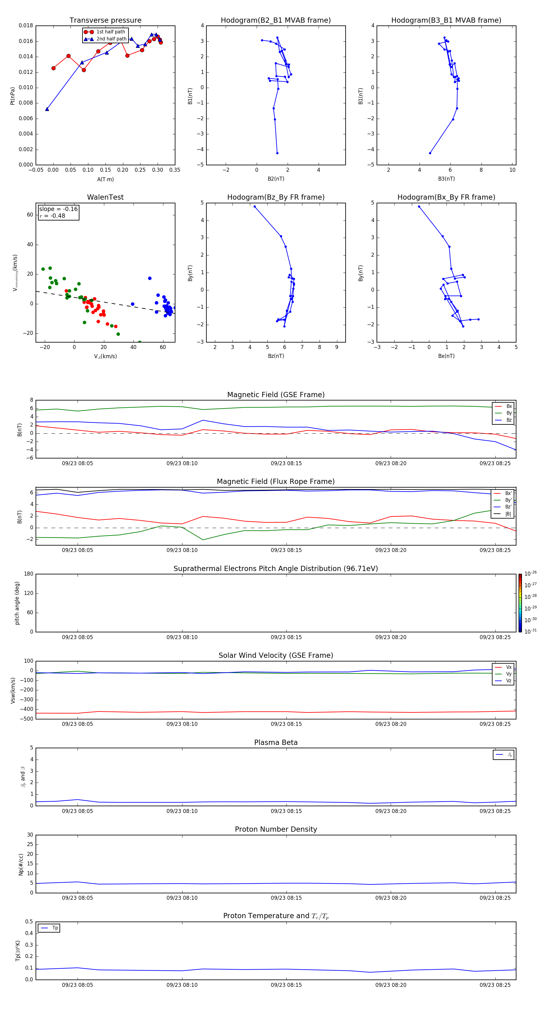
Flux Rope in 2014

Flux Rope Event 2014-09-23 08:03 ~ 2014-09-23 08:26 (24 minutes)


plot