HOME   LIST
‹–   –›

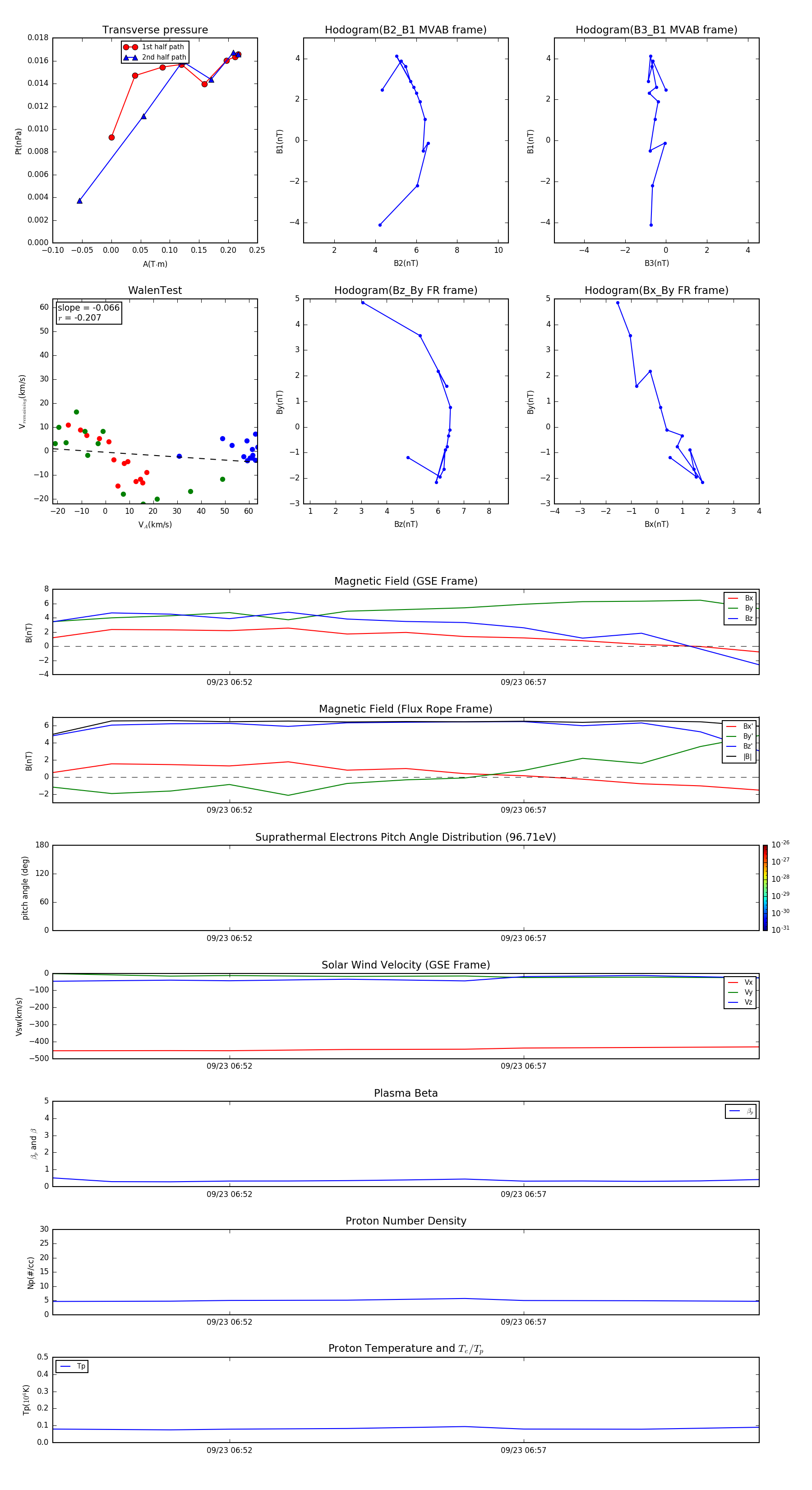
Flux Rope in 2014

Flux Rope Event 2014-09-23 06:49 ~ 2014-09-23 07:01 (13 minutes)


plot