HOME   LIST
‹–   –›

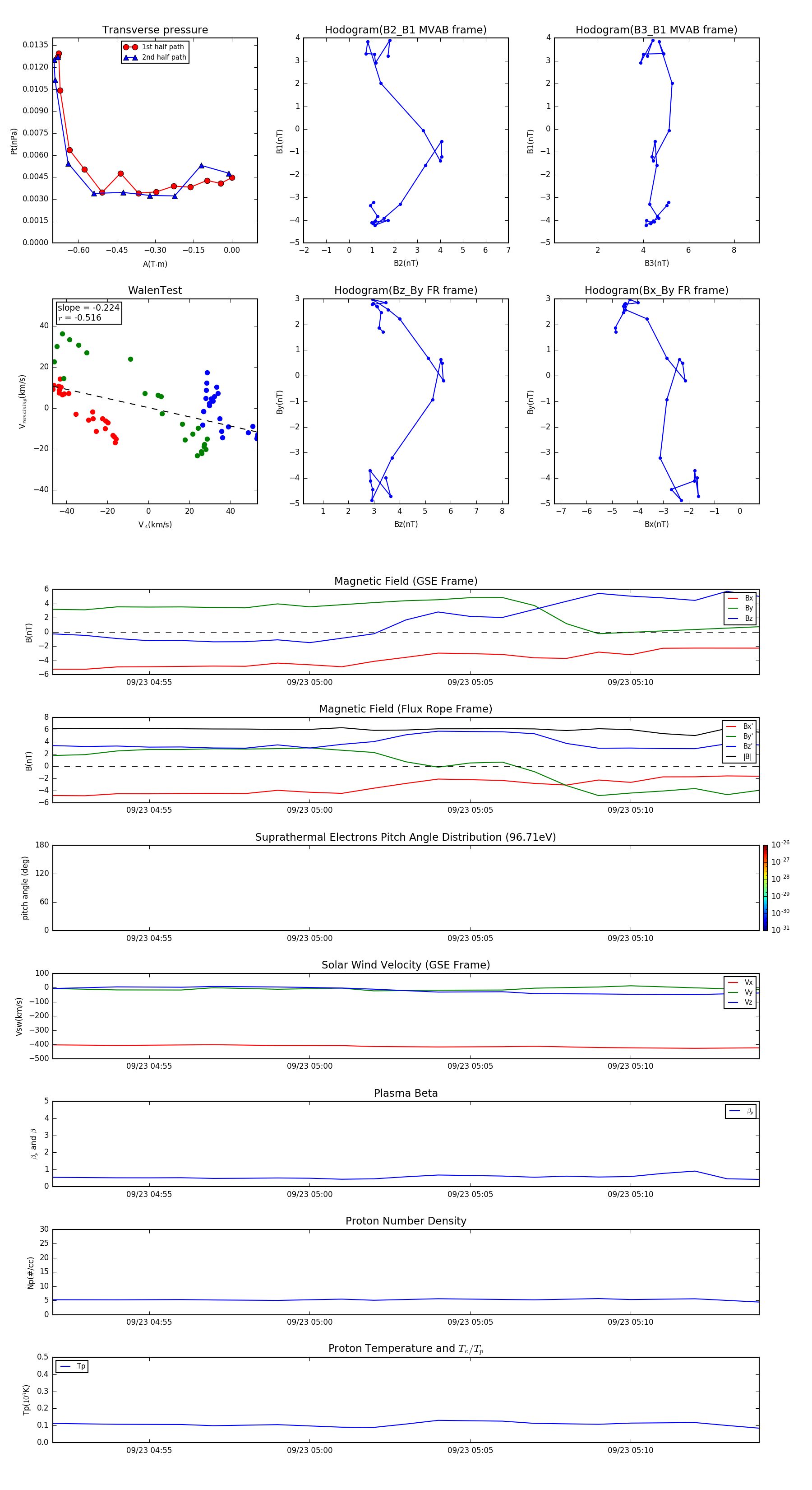
Flux Rope in 2014

Flux Rope Event 2014-09-23 04:52 ~ 2014-09-23 05:14 (23 minutes)


plot