HOME   LIST
‹–   –›

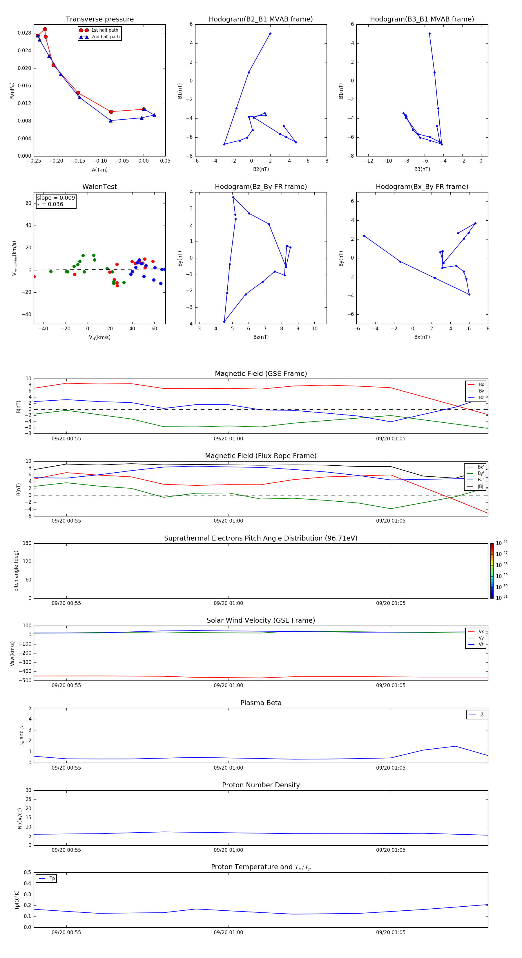
Flux Rope in 2014

Flux Rope Event 2014-09-20 00:54 ~ 2014-09-20 01:08 (15 minutes)


plot