HOME   LIST
‹–   –›

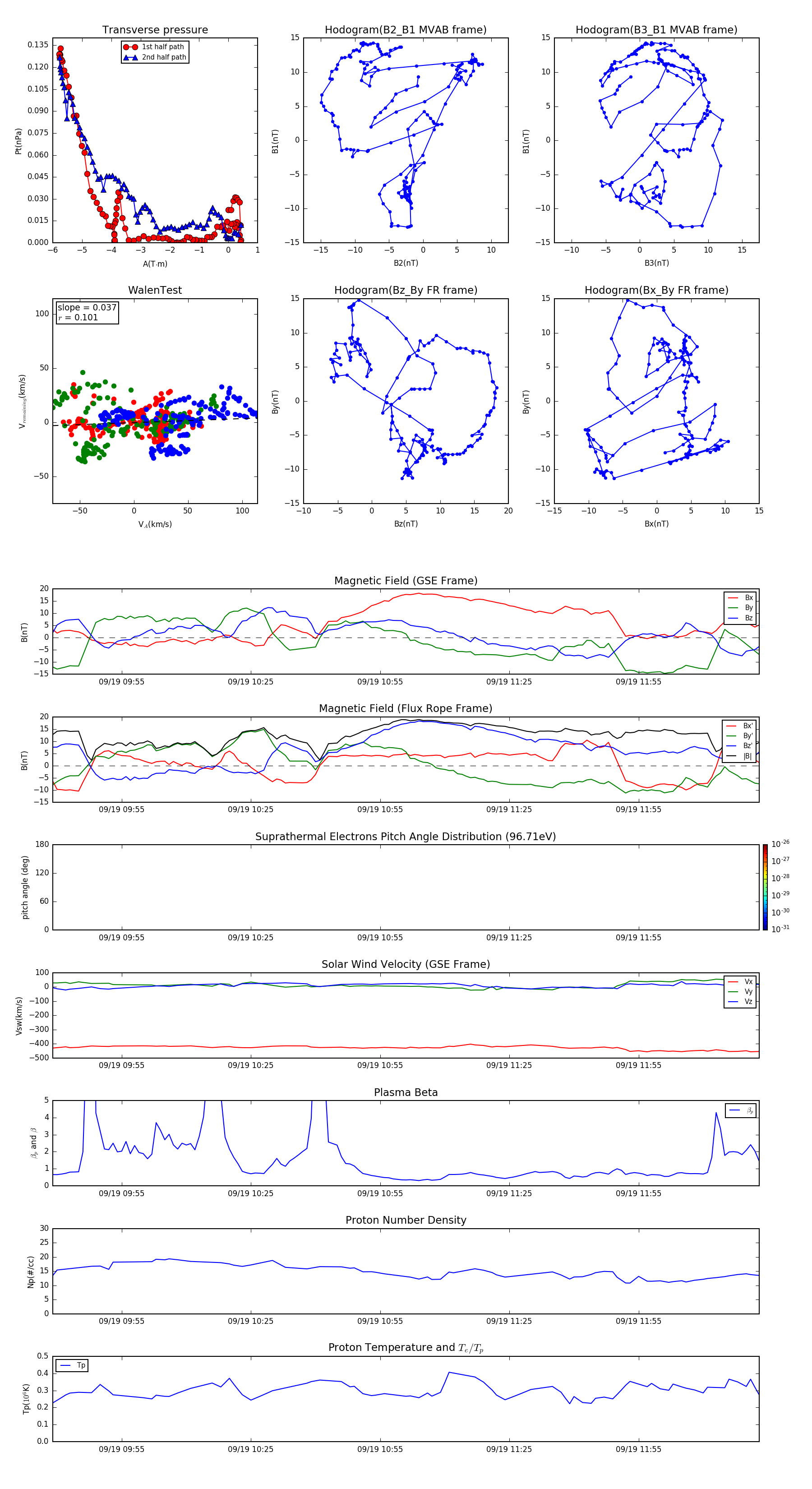
Flux Rope in 2014

Flux Rope Event 2014-09-19 09:39 ~ 2014-09-19 12:23 (165 minutes)


plot