HOME   LIST
‹–   –›

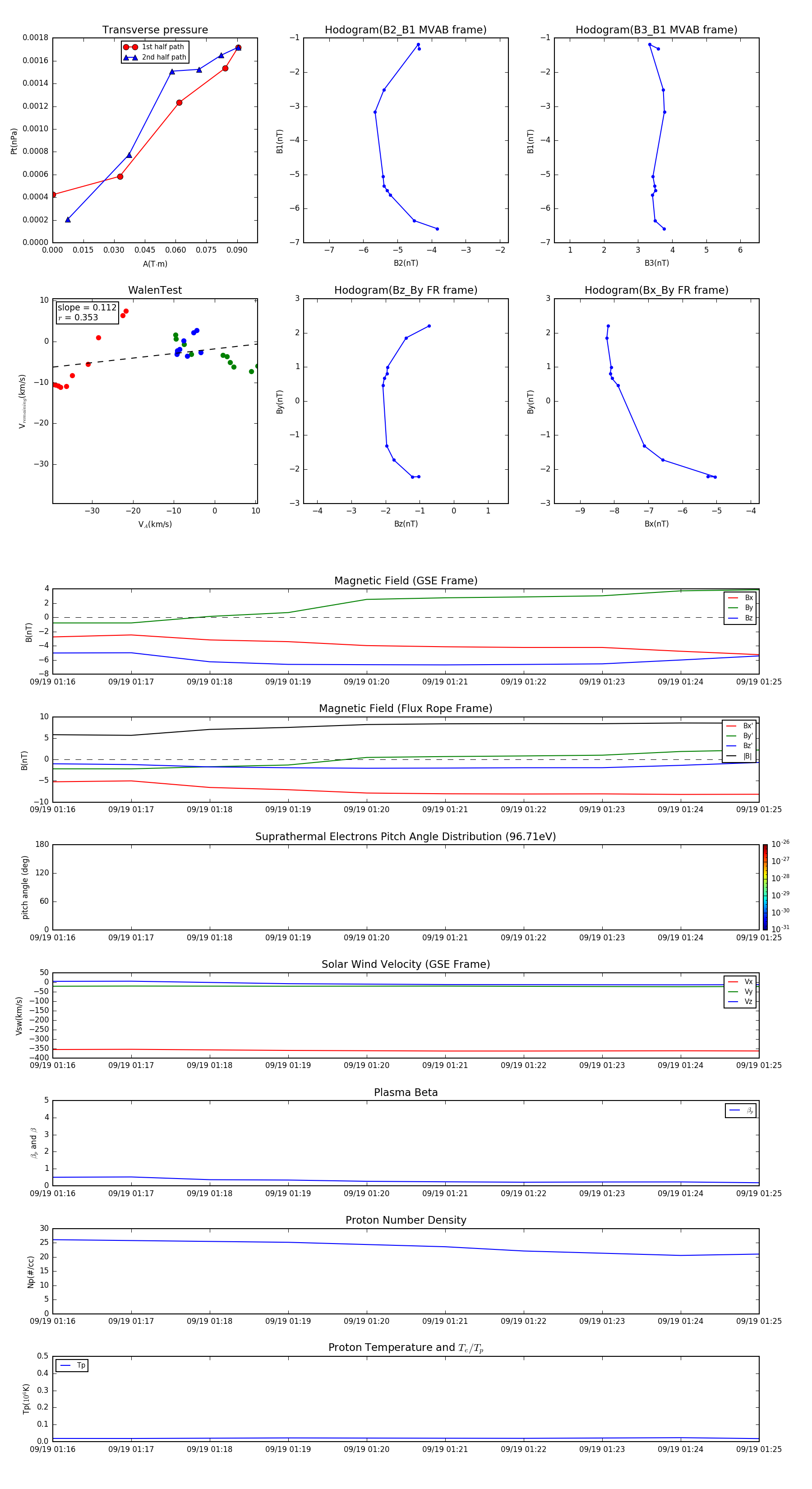
Flux Rope in 2014

Flux Rope Event 2014-09-19 01:16 ~ 2014-09-19 01:25 (10 minutes)


plot