HOME   LIST
‹–   –›

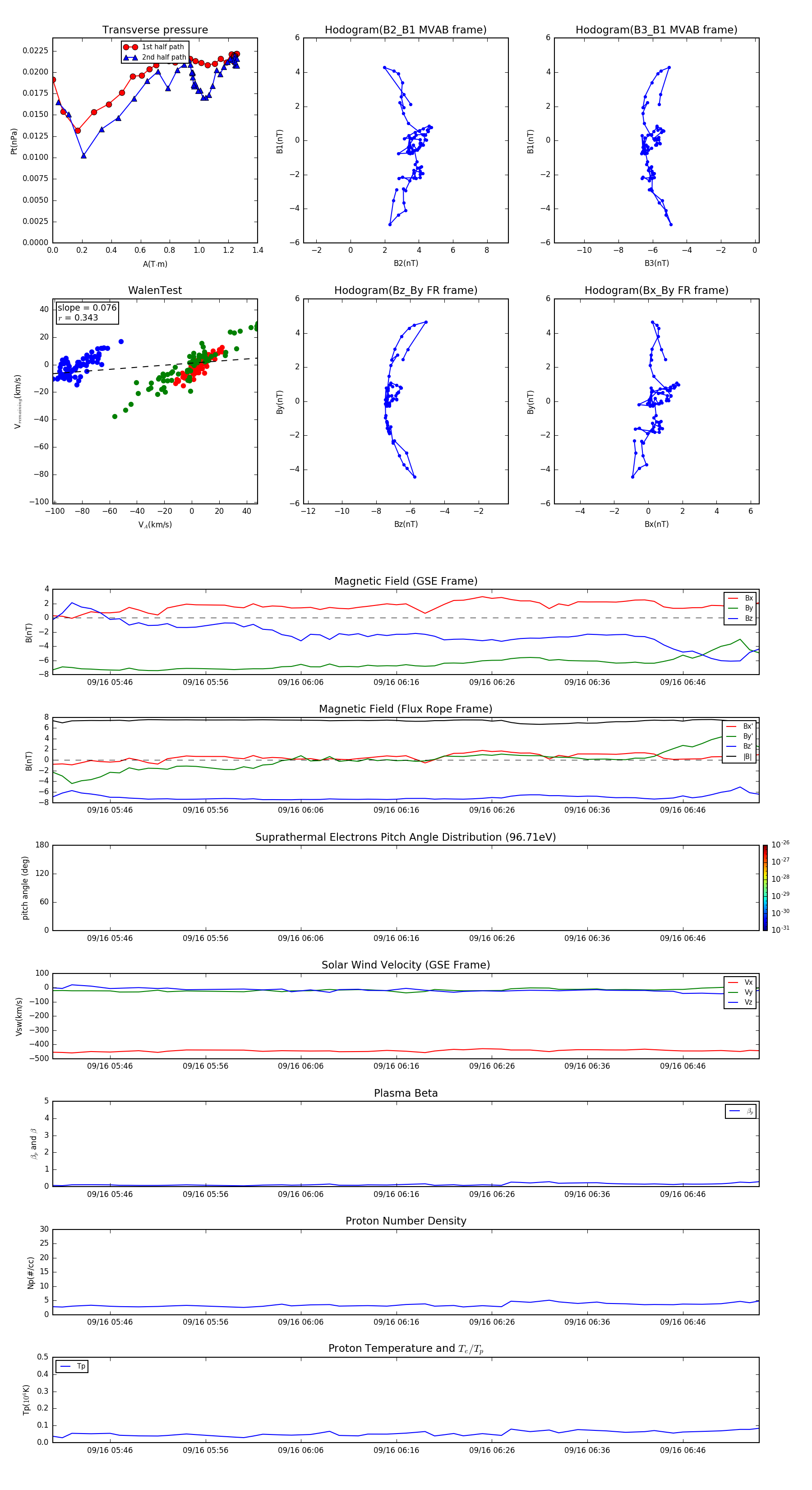
Flux Rope in 2014

Flux Rope Event 2014-09-16 05:40 ~ 2014-09-16 06:54 (75 minutes)


plot