HOME   LIST
‹–   –›

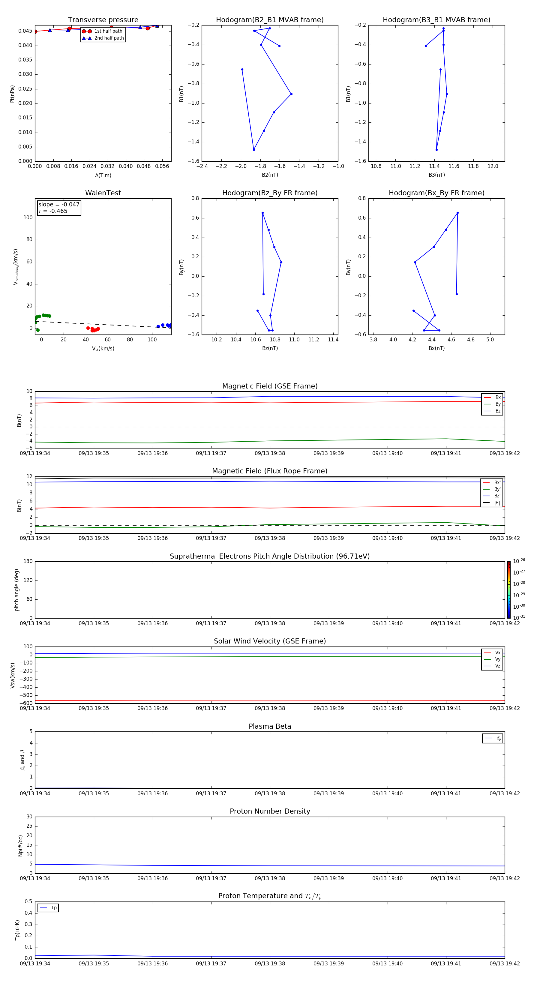
Flux Rope in 2014

Flux Rope Event 2014-09-13 19:34 ~ 2014-09-13 19:42 (9 minutes)


plot