HOME   LIST
‹–   –›

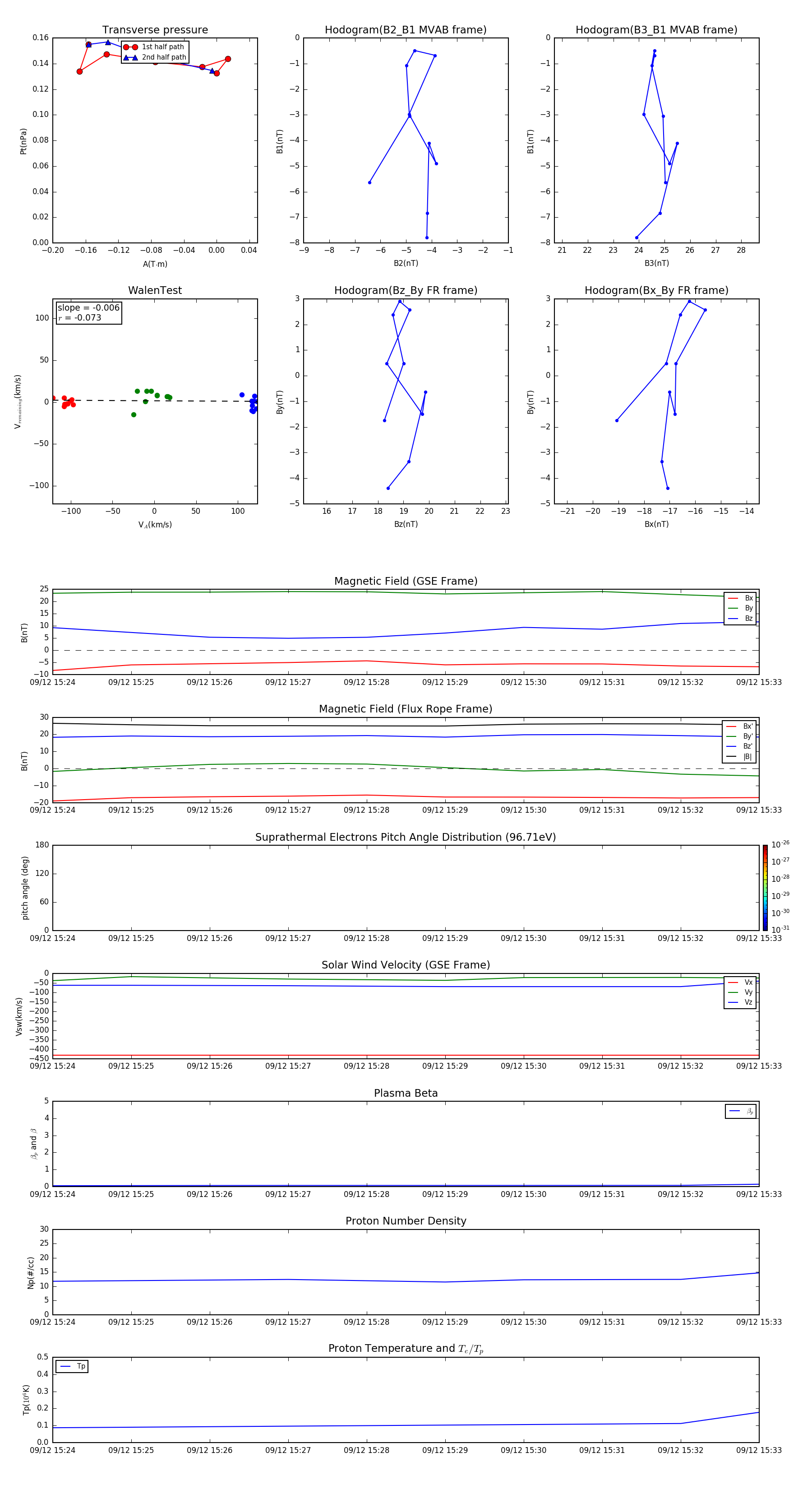
Flux Rope in 2014

Flux Rope Event 2014-09-12 15:24 ~ 2014-09-12 15:33 (10 minutes)


plot