HOME   LIST
‹–   –›

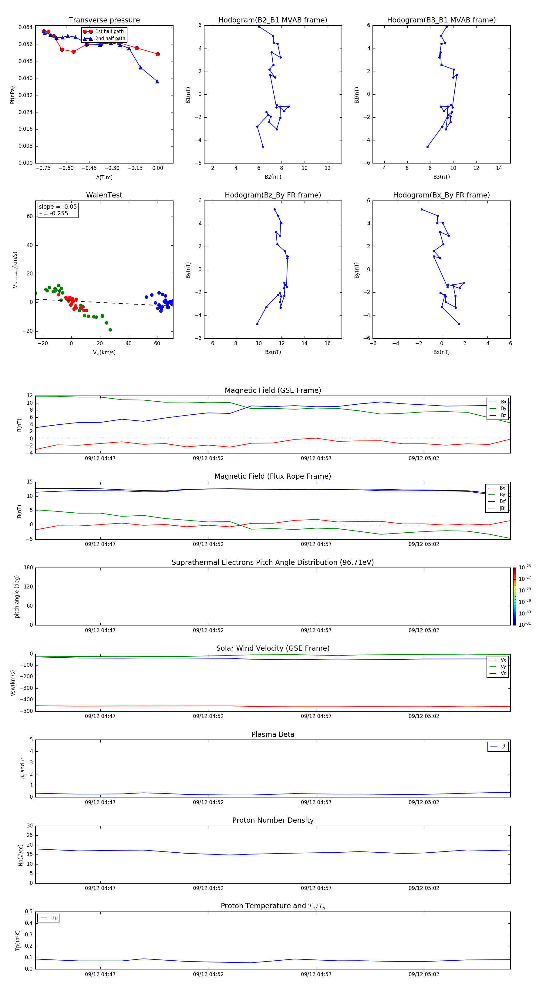
Flux Rope in 2014

Flux Rope Event 2014-09-12 04:44 ~ 2014-09-12 05:06 (23 minutes)


plot