HOME   LIST
‹–   –›

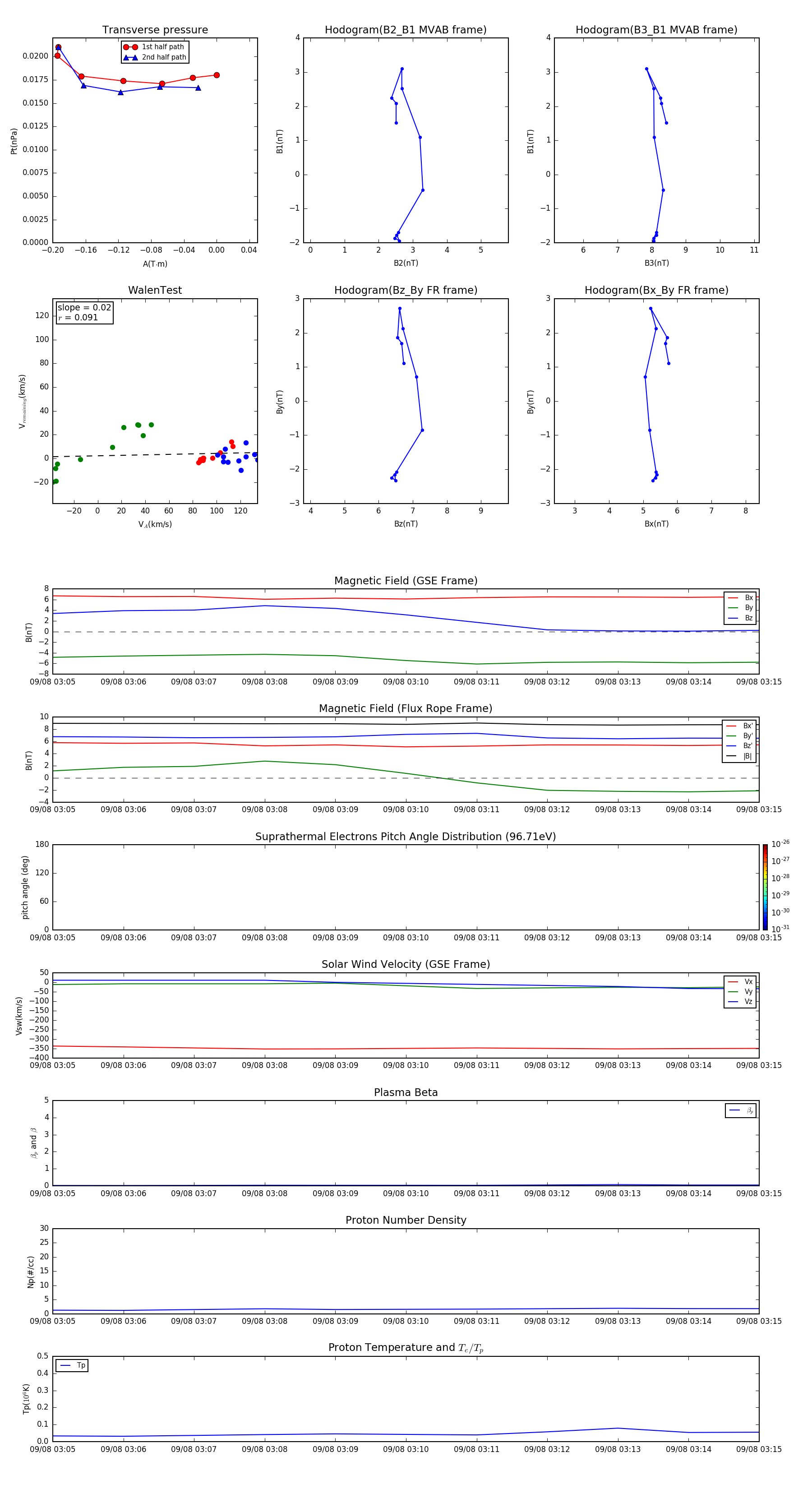
Flux Rope in 2014

Flux Rope Event 2014-09-08 03:05 ~ 2014-09-08 03:15 (11 minutes)


plot