HOME   LIST
‹–   –›

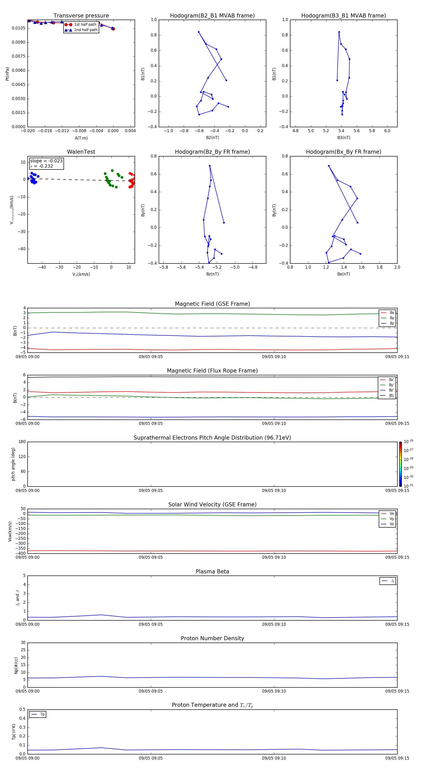
Flux Rope in 2014

Flux Rope Event 2014-09-05 09:00 ~ 2014-09-05 09:15 (16 minutes)


plot