HOME   LIST
‹–   –›

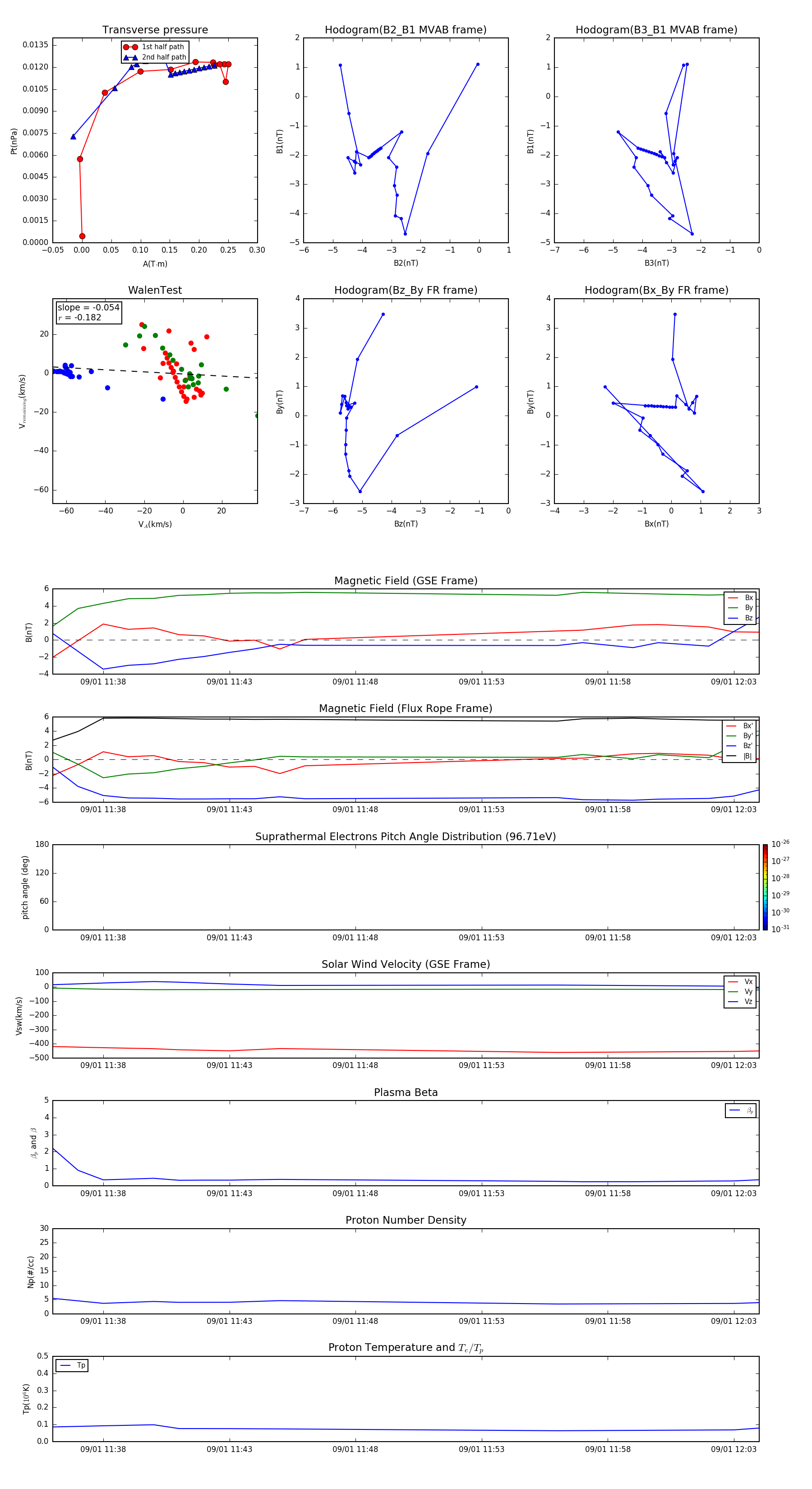
Flux Rope in 2014

Flux Rope Event 2014-09-01 11:36 ~ 2014-09-01 12:04 (29 minutes)


plot