HOME   LIST
‹–   –›

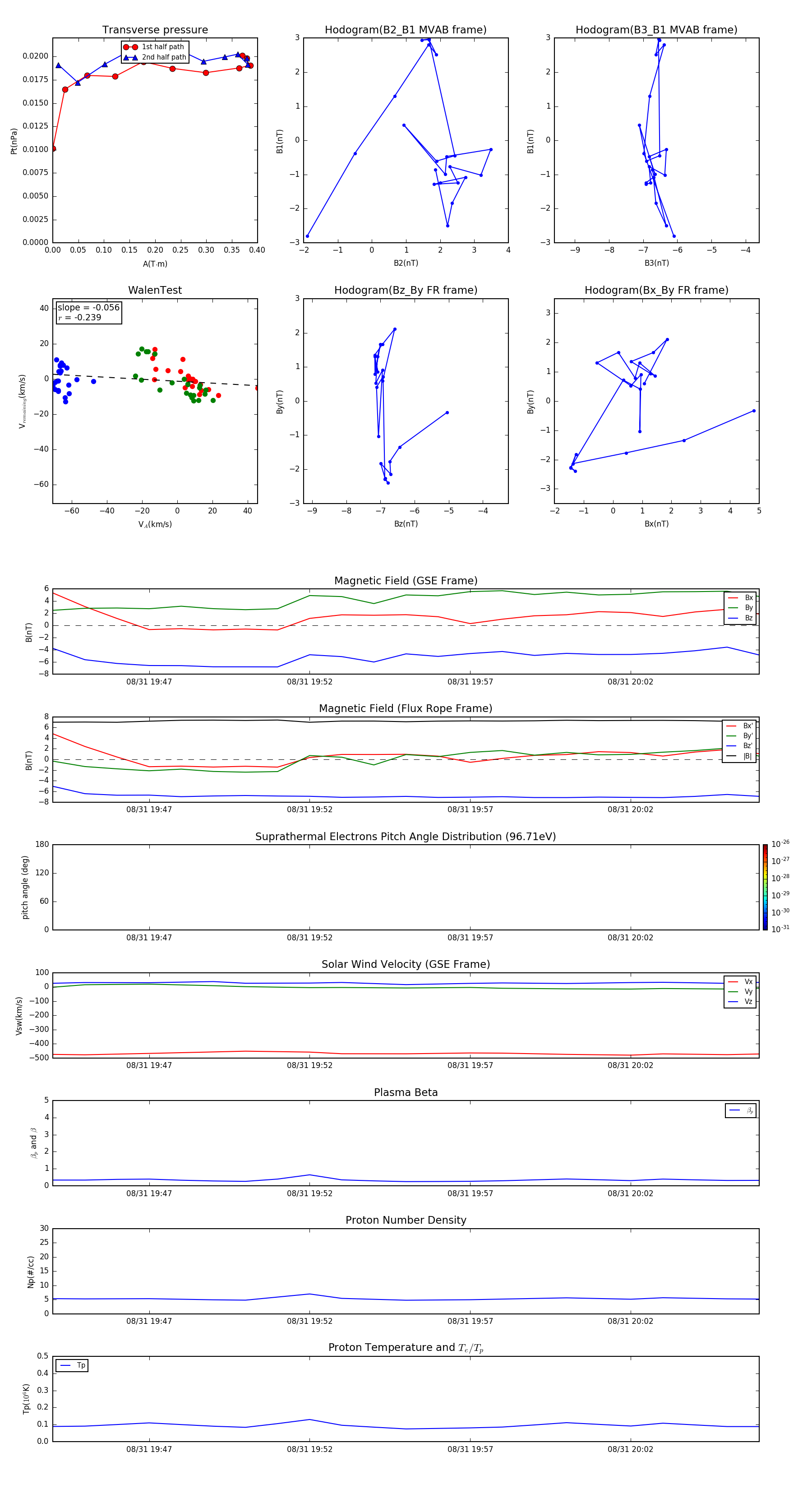
Flux Rope in 2014

Flux Rope Event 2014-08-31 19:44 ~ 2014-08-31 20:06 (23 minutes)


plot