HOME   LIST
‹–   –›

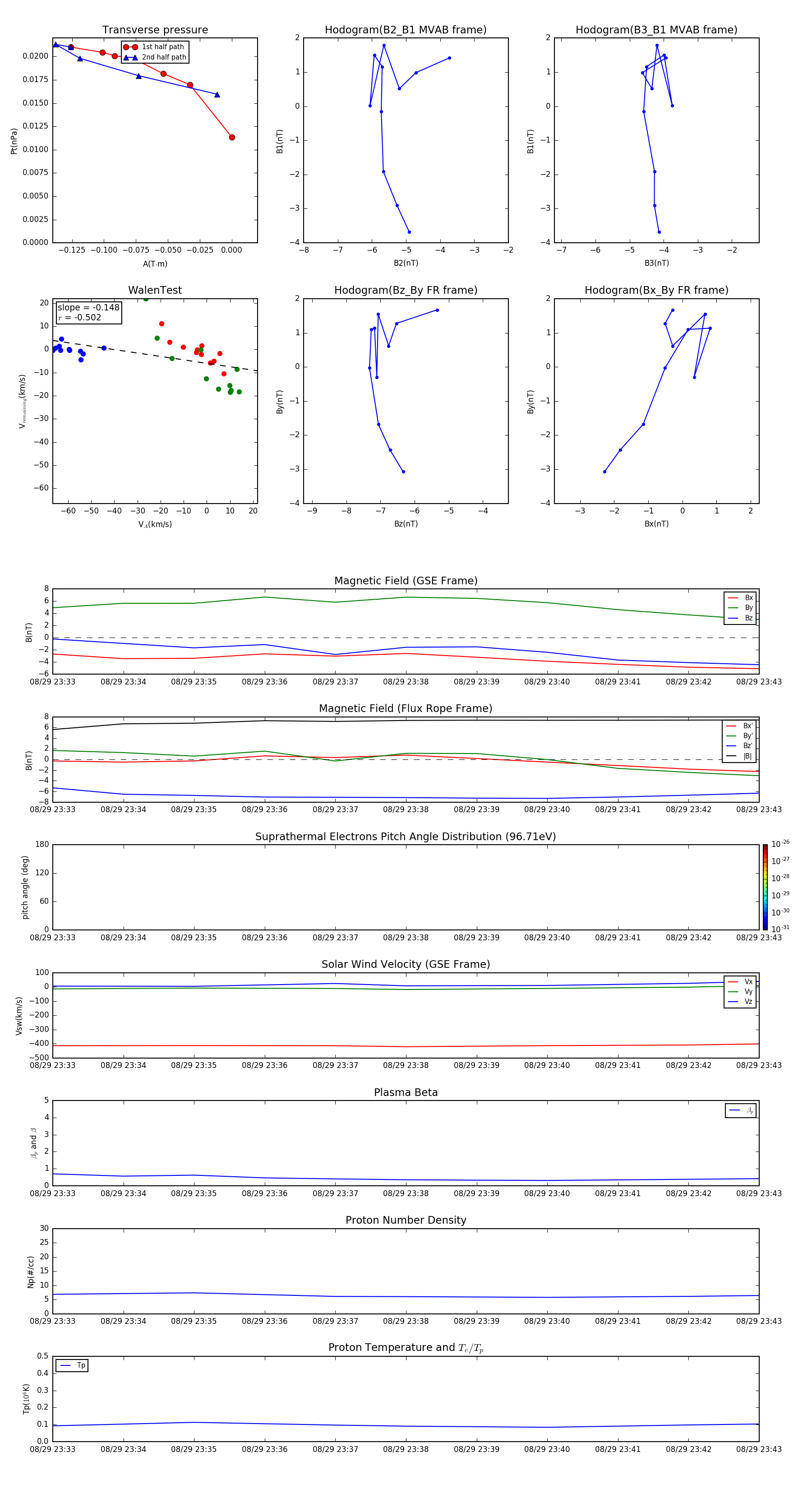
Flux Rope in 2014

Flux Rope Event 2014-08-29 23:33 ~ 2014-08-29 23:43 (11 minutes)


plot