HOME   LIST
‹–   –›

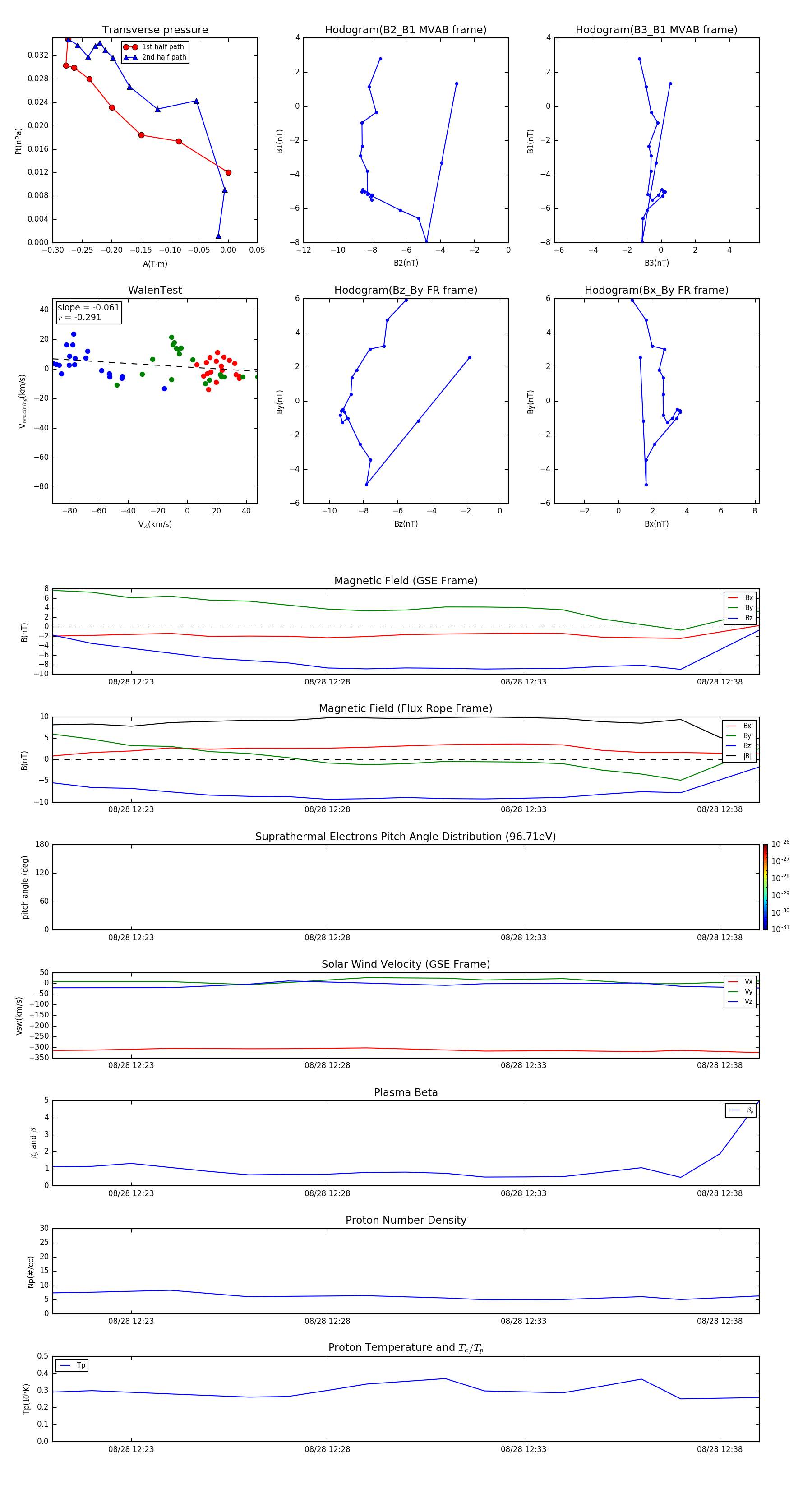
Flux Rope in 2014

Flux Rope Event 2014-08-28 12:21 ~ 2014-08-28 12:39 (19 minutes)


plot