HOME   LIST
‹–   –›

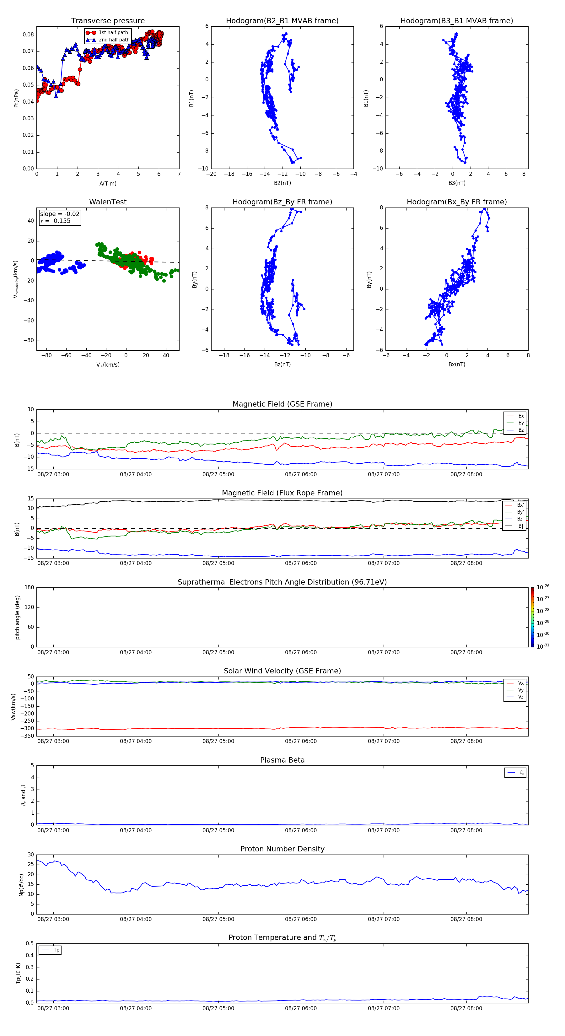
Flux Rope in 2014

Flux Rope Event 2014-08-27 02:48 ~ 2014-08-27 08:45 (358 minutes)


plot