HOME   LIST
‹–   –›

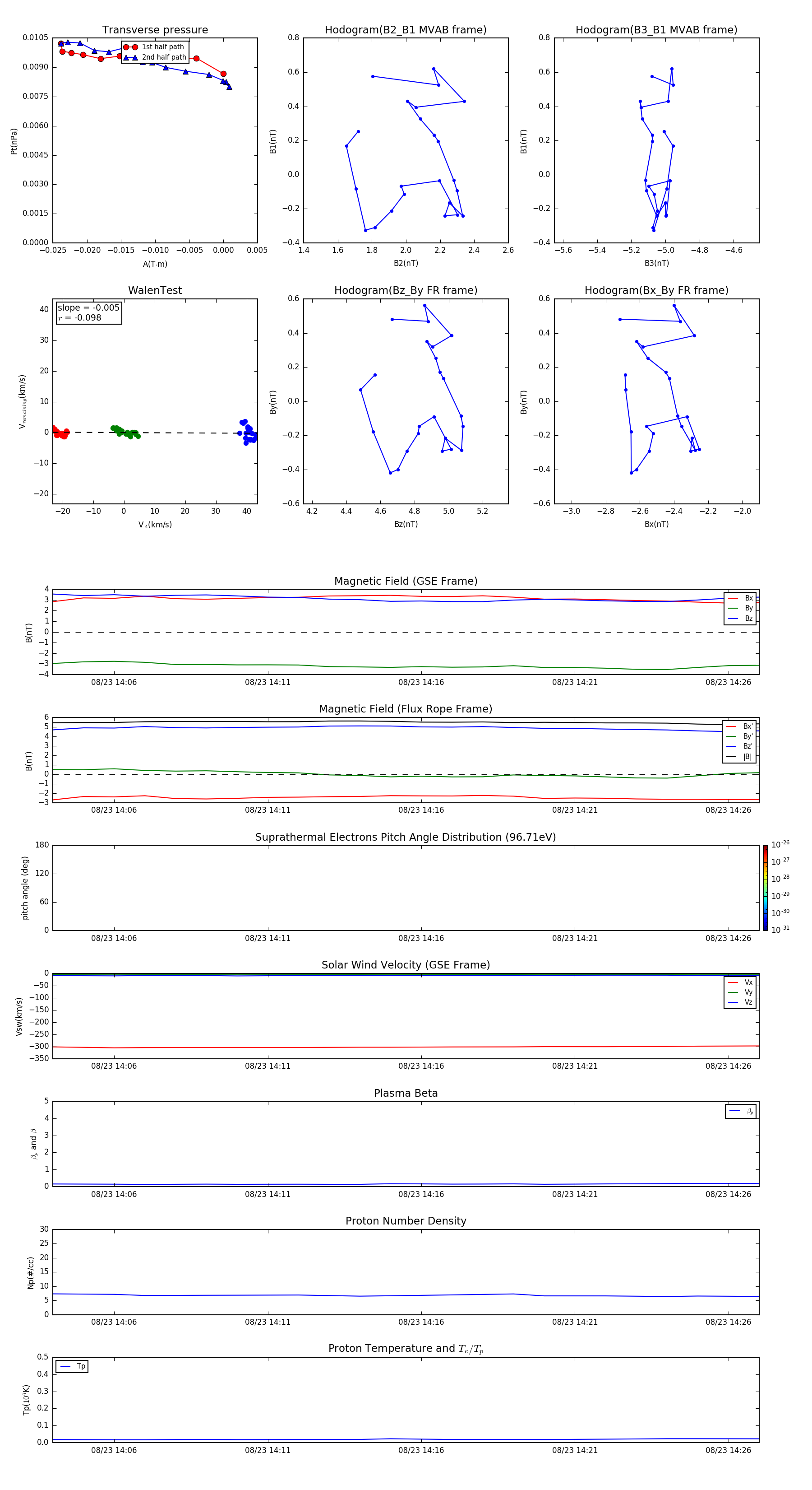
Flux Rope in 2014

Flux Rope Event 2014-08-23 14:04 ~ 2014-08-23 14:27 (24 minutes)


plot