HOME   LIST
‹–   –›

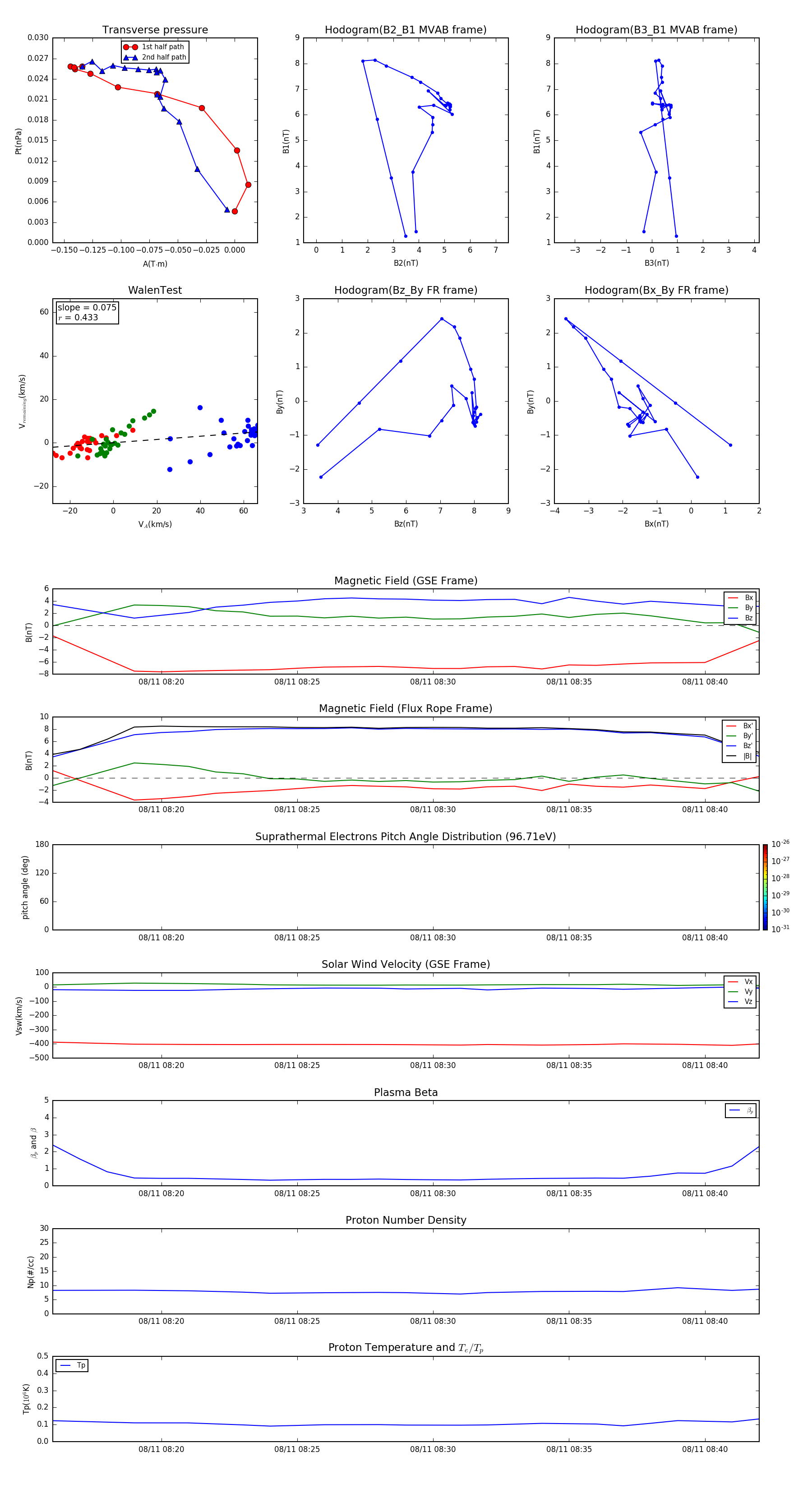
Flux Rope in 2014

Flux Rope Event 2014-08-11 08:16 ~ 2014-08-11 08:42 (27 minutes)


plot