HOME   LIST
‹–   –›

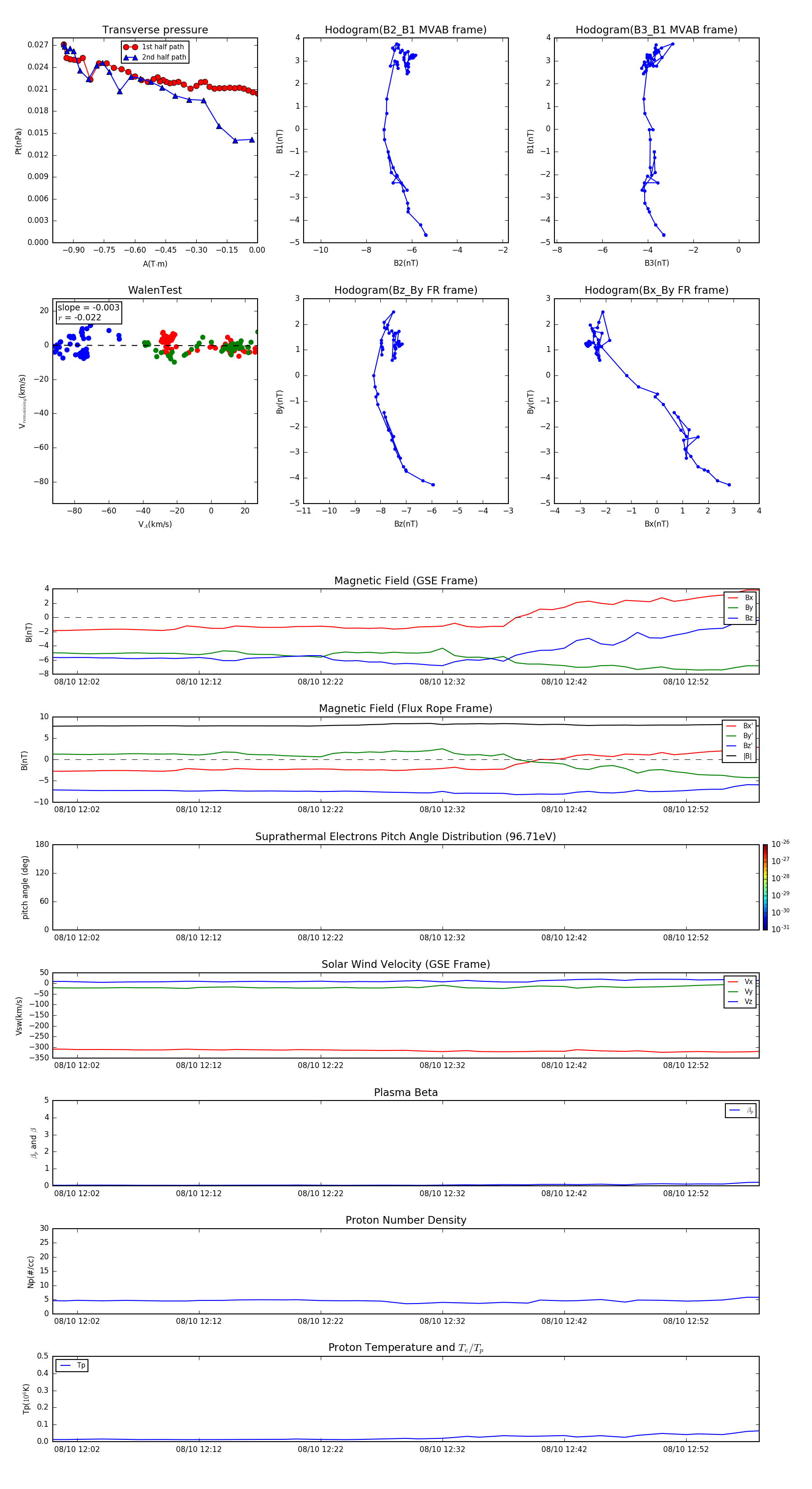
Flux Rope in 2014

Flux Rope Event 2014-08-10 12:00 ~ 2014-08-10 12:58 (59 minutes)


plot