HOME   LIST
‹–   –›

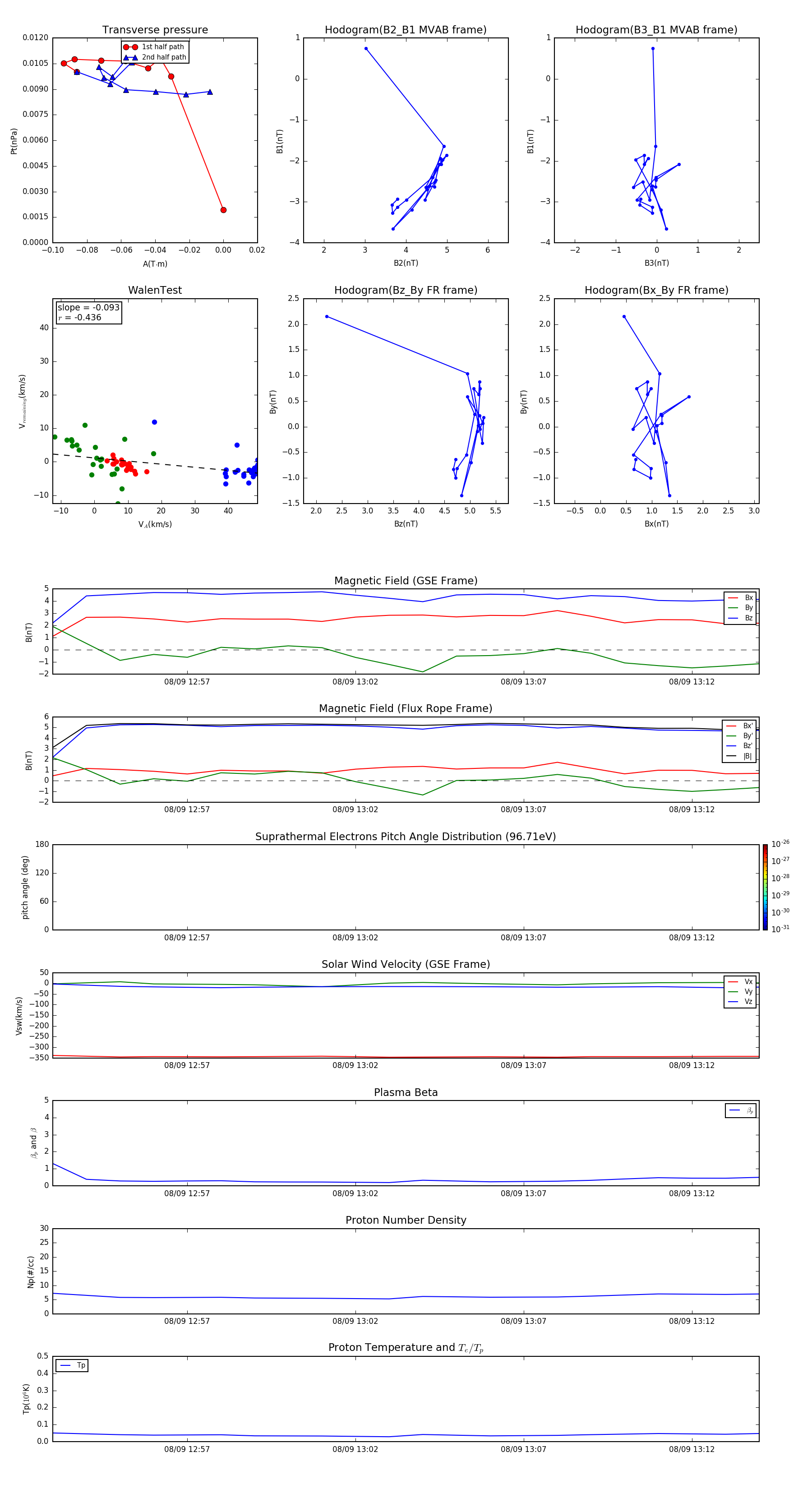
Flux Rope in 2014

Flux Rope Event 2014-08-09 12:53 ~ 2014-08-09 13:14 (22 minutes)


plot